机器视觉行业上市公司汇总
中国机器视觉行业的发展离不开优秀企业的成长壮大,一些国产品牌在某些产业链环节,市场份额已超过国外厂商,如海康机器人、凌云光等企业业务规模已和国际机器视觉龙头企业相当。中国机器视觉产业链上市公司数量较多,具体包括:
光源设备:奥普特 、大族激光 、奥普光电等 ;
镜头设备:联合光电 、宇瞳光学 、联创电子 、中润光学 等 ;
工业相机:海康威视 、凤凰光学等 ;
图像处理:思特威、北京君正 、富瀚微等 ;
软件算法:虹软科技 等 ;
视觉系统方案:中科信息 、罗普特、丝路视觉、大恒科技、万讯自控 等 ;
机器视觉设备及系统集成:矩子科技 、天准科技、精测电子 、深科达 、凌云光 、美亚光电 、先导智能、劲拓股份 、赛腾股份、中海达 、超音速 、康鸿智能等。




从上市企业所属地区来看,广东、北京、江苏、上海以及浙江等地区上市企业较多。其中广东地区机器视觉产业链布局更为完善,产业链各环节均有上市企业,如镜头设备制造厂商联合光电、光源设备厂商同时也是机器视觉龙头企业奥普特等。

机器视觉行业上市公司基本信息
从上市公司入场进程来看,机器视觉行业上市公司多成立于 2010 年以前,成立时间较早,上市时间在 2015 年后的居多 ; 注册资本方面,A 股上市的机器视觉企业普遍较高,均达数亿元 。从企业获得的标签来看,天准科技、精测电子等获得企业称号较多,如天准科技是瞪羚企业,精测电子获制造业单项冠军称号等。

从机器视觉行业的上市企业已有的公开信息分析,专利信息相对较多的企业是先导智能,其中发明专利 487 条 ; 员工总数最多的也是先导智能,员工总数为 14878 人 ; 技术人员相对最多的同样是先导智能,共有 3248 名技术人员。

机器视觉行业上市公司业务布局
从各企业的业务布局来看,天准科技、精测电子、超音速等企业机器视觉相关业务占比较高,均超过 70%。区域布局方面,机器视觉行业企业多数在国内外均有布局,随着国产厂商国际竞争力加强,企业海外业务规模逐渐扩大,矩子科技、天准科技等企业国外业务占比达到 30% 左右。

机器视觉行业上市公司业绩对比
从机器视觉上市公司业绩表现来看,2022 年上半年,精测电子、美亚光电、天准科技机器视觉业务营收较高,超过 4 亿元 ; 从毛利率来看,机器视觉行业毛利率水平较高,整体在 35% 以上,其中美亚光电、康鸿智能毛利率超过 48%,说明公司获利能力较强。

注:赛腾股份未在 2022 年中报中披露各项业务具体数,故此处数据为 2021 年经营数据。
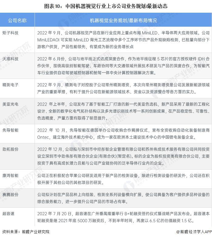
机器视觉行业上市公司最新业务动向 / 规划
从企业最新业务规划或动态来看,各企业通过技术研发创新、增强企业合作等不同方式来延伸产业链布局,并提高企业竞争力。如天准科技与地平线合作、精测电子增资常州精测、先导智能全资收购 Ontec 等,深入公司在自动驾驶、新能源、锂电等领域的业务布局。






