·全球合作与竞争不仅集中在国际科创中心之间,也需要各国中等规模创新型城市的参与。本文根据国际权威排名,选取了一批人口规模在40万~200万之间、具有全球影响力的科技创新中等城市进行分析,归纳总结城市创新发展的六大关键要素,分别为生态生活环境、创新文化环境、硬科技资源、软科技要素、一流主导产业、国际化市场等,同时得出以下几点结论:
第一,形成相对独立和完善的创新生态,集聚培育体现独特气质的“创新物种”是“科创中城”崛起的关键所在。第二,打造极富魅力的“科技地标”,使自身的科创元素成为城市新名片是“科创中城”具有世界影响力的核心举措。第三,实现生态、创新与产业“适宜度”融合,是“科创中城”持续发展的重要因素。第四,围绕多元化产业发展,实施打破“路径依赖”的积极进取性创新政策是“科创中城”实现创新发展的根本保障。
对于中国而言,广大中等城市如何发展将影响中国迈入创新型国家前列的速度。因此,中国应加快发展世界级“科创中城”,拓宽未来国家创新源泉,进一步融入世界创新网络。针对中国创新城市发展,给出对策建议,对于中国形成一批世界级“科创中城”具有借鉴和参考价值。
新一轮科技革命与产业变革方兴未艾,全球地缘政治、经济和创新版图也在经历剧烈变动,创新全球化和本地化趋势同时展开。国家间科技创新竞争日益凸显出城市的重要性,除了那些具有全球影响力的科技创新中心城市,一批中等城市正在全球创新格局中发挥着越来越重要的作用,这一现象在发达国家和地区尤为显著。在美国,除了纽约—波士顿—华盛顿、旧金山湾区等世界顶级创新城市群,以沃斯堡—达拉斯、奥斯汀、西雅图、纳什维尔等为代表的一批创新实力强劲的创新型中等城市也已形成。在欧洲,除巴黎、伦敦、柏林等老牌全球城市以外,赫尔辛基、阿姆斯特丹、慕尼黑等创新型城市的全球影响日益显著。此外,美国博尔德、德国图宾根、英国北安普顿等一些仅有十几万人口的小城市也正依靠科技创新力量在世界舞台上崭露头角。创新型中等城市逐渐成为全球创新网络的重要节点。
美国旧金山硅谷(图片来源网络)
在中国,经济发展的空间结构也在发生深刻变化。中心城市和城市群在实现经济高质量发展中发挥着主导和先锋作用,中国已经形成了北京、上海、广州、深圳等堪与世界级大都市比肩的城市。创新型城市(群)在建设创新型国家过程中发挥着日益重要的作用。2008年,中国将深圳设立为首个创新型城市试点。截至2022年1月,全国共有创新型试点城市103个。
然而,从世界科创城市榜单来看,中国与美国相比依旧存在较大的差距。根据2thinknow发布的《2021年全球科创城市榜单》,2021年,美国共有54个城市进入全球科创城市百强榜,其中,集文化吸引力、创新和经济活力于一身的中等城市成为最大亮点。中国仅有6个城市进入百强榜,仅有40个城市进入500强。从学术研究来看,国内有关创新型城市的研究经历了初步摸索、稳固发展、深入推进、持续探索等4个阶段,有大量关于世界大都市如伦敦、巴黎、纽约、旧金山、东京等地的案例分析,以及其对我国科技创新中心建设和城市群建设的启示研究。但是,相比对国外创新型大都市、城市群的研究,聚焦中等规模创新型城市的研究明显不足。
根据城市规模划分新标准,我国中小城市数量已达2634个,56%的地级以上城市为中小城市1。2014年,中央提出新型城镇化建设,强调城市群、大中小城市与小城镇协调配合发展,进一步发挥中心城市和城市群综合带动作用,发挥各区域的特色优势。在创新驱动发展战略和新型城镇化背景下,中国数量庞大的中等城市如何根据资源禀赋、产业特征、区位优势,依靠创新发展提升城市活力并扩大城市发展空间?这已成为中国经济高质量发展和建设创新型国家的重要任务。
因此,本文根据国际权威排名2,选取了54个人口规模在40万~200万之间、具有全球影响力的科技创新中等城市(简称“科创中城”),分析总结这些城市的特征和发展要素,以期为中国创新型城市发展带来新思路和新路径。
世界创新型中等城市的崛起
21世纪以来,区域或城市在发展的各个方面都扮演着重要角色。以创新为焦点的竞争战略逐步成为主要国家和地区的重点,城市成为研究竞争力和竞争优势时的最佳划分单元。城市尤其是大都市,作为国际信息、技术、知识、人才等交流的节点,日益成为全球创新活动集聚的主要平台。
英国学者Hall提出“具有创新品质的城市”,认为创新型城市在经济和社会的发展中不断地吸收、创造,将在未来进化出新形态。Hospers则认为,在全球化进程中,城市依靠自身独特的个性形成创意城市,是解决“全球化与地方化的矛盾”的重要途径。Landry认为,以知识经济为基础的创意经济时代即将来临,而创意城市则是未来城市发展的必然趋势。
已有诸多城市将科技创新作为发展战略的核心,如纽约建设“全球科技创新领袖城市”、伦敦建设“创意文化之都”、巴黎建设“全球智慧城市”等。随着全球化进入新阶段,全球城市网络中的竞合关系不仅集中于超大中心城市之间,更体现在众多中等城市之间。麦肯锡全球研究所2011年3月发布的报告——Urban world:Mapping the economic power of cities显示:2007年,美国、西欧等发达经济体和新兴经济体的特大城市(人口超过1000万的城市)贡献了世界GDP增长的73%;预计到2025年,这些城市的贡献将减少到仅占全球GDP的三分之一,今后GDP增长的最大推动力将来自新兴经济体的中等城市和小城镇(人口在15万~1000万之间)。20世纪80年代,在美国南部和西部的“阳光地带”(the Sun Belt),大批中等城市掀起了快速发展的浪潮。这些城市瞄准具有发展潜力的先进制造业和高科技产业,充分发挥本地优势进行了多元化转型。2012年,美国除前30强大城市以外,其他227个中等量级城市(Middleweight Cities)拥有近70%的美国人口,占据全国70%以上的GDP份额。
美国人口向南部和西部的“阳光地带”转移(图片来源网络)
中等创新型城市的崛起是由诸多因素促成的。
第一,城市群多极化发展为中等城市和中小城市,乃至小城镇发展带来契机。从日本、西欧、北美等国家和地区的城市群发展历程来看,中心大城市规模的过度扩张引致了一些负面问题,适度分散城市职能成为诸多城市群发展过程中的必然选择,即城市群的空间分布由单核向多极转变。例如,20世纪40年代,英国议会为了避免伦敦城无限制膨胀,在伦敦外围规划建设了9个新城;1976年,日本提出分散东京的中枢管理职能,规划建设了筑波、多摩、港北、千叶等4个新城。近几十年,城市群中出现了核心城市的功能逐渐分散至周边中等城市的趋势,形成了多中心、大中小城市共同发力的城市群网络模式发展格局。如美国东北部大西洋沿岸城市群以纽约为核心,以波士顿、费城、巴尔的摩、华盛顿等四大城市为支点,将伍斯特、普罗维登斯、斯普林菲尔德、哈特福、纽黑文等40多个中小城市联网贯通。
第二,社会需求变迁促使中等城市成为产业分工网络的重要节点。大城市集中化、规模化的流水线生产能够满足大众消费、大众文化、大众生产的要求。但随着需求的分众化、个性化,以及从所有权转向使用权的租赁经济、服务经济等模式的崛起,用户导向制造、社交化生产、大规模批量化定制等新的生产方式快速兴起。同时,人们对于交付时间、交付方式也提出了更快、更新的要求。全球化设计、本地化制造、本地化销售和全球化服务成为越来越多企业的选择。企业向精细生产、及时供给等方向推进,工厂分散至接近消费者的地点。不同等级的城市有着各自占优势的产业结构和产业部门,城市群内的大中小城市错位发展、相互补充,形成日趋紧密有序的区域合作和完整合理的产业链条。
第三,创新生态的优化和创新主体的选择为中等城市发展注入活力。相比于大城市,中等城市具有较低的生产生活成本,对企业和人才具有一定的吸引力。2000年美国工资水平较高的大都市如纽约、旧金山和圣何塞等,却是人口增长率较低的地区,主要原因是高昂的生活成本导致很多人向工资水平不高但生活成本低廉的城市迁移。例如,被称为“可负担城市”(Affordable Metropolises)的达拉斯、盐湖城等城市受益于“保持可负担住房成本”的住房政策,吸引了大量人口的迁入;尽管人均生产总值增长速度低于全美平均水平,但人口的迅速增加使得这些城市的地区生产总值增长率超过了全美平均水平。2020年,由于加州地区的高住房成本、高税率和严格的环境监管制度,超过125家科技公司宣布迁往得州,其中奥斯汀成为科技企业的首选地。据统计,2018—2020年间,包括特斯拉、甲骨文、惠普等在内的149家企业搬迁至奥斯汀,为其带来了17万的新增人口。
第四,交通和信息技术的迅速发展为中等城市发展创造条件。随着交通技术的推广,以高速公路、高速铁路等为主导的城际交通体系极大促进了不同规模城市间创新要素的自由流动,拥有高铁站、港口、航空港的城市实现了与世界市场的紧密联系,金融、商品、信息、科技、人才等要素的流动渠道更加畅通。此外,信息技术的应用为中等城市带来了新的创新空间、创新资源和市场,新型区域化和数字全球化的嵌合可能成为今后经济全球化的演化方向。交通和信息技术迅速发展带来的影响可谓“双刃剑”,那些能够捕捉机会的中等城市,通过接入大城市、城市群的交通网络,同时利用互联网技术,获得了国内外的关注,实现了本地的全球化。
世界级“科创中城”的内涵特征
关于中等城市的界定,人口规模划分是最通用的方法之一。然而,世界各国发展背景和水平不同,因此,各国中等城市人口规模存在较大差异,国际上也缺乏统一的界定标准。例如,欧洲中等城市一般拥有2万~50万人口,美洲中等城市拥有20万~50万人口,阿根廷中等城市拥有5万~100万人口,中国中等城市拥有50万~100万人口。不同的专业组织和学者对中等城市的定义也相异。例如,国际建筑师协会将中等城市的人口规模定为2万~200万,一些学者则将中等城市的人口规模定为20万~100万或100万~300万。还有学者认为,中等城市不能简单地由人口规模界定,提出:中等城市通常是地方、区域的中心,是人流量和交通运输网络的节点,能发挥明确的地域作用,其规模或面积更适合人们生活和创造;尽管其在经济方面的竞争力不及大都市且经济结构相对脆弱,但具备巨大的发展潜力。
知识经济时代,科技创新是城市的核心功能之一。在中等城市中,经济实力比较强和影响力比较大的往往是那些在科技创新方面有特长、有特色的城市。因此,“科创中城”是中等城市中对一个国家和地区创新发展产生重要促进作用的关键群体。
本文认为,所谓“科创中城”,就是指拥有适中的人口规模和人口密度、以科技创新为核心功能、具有持续发展活力的城市,是国家创新型城市的“第二梯队”。为了便于对比国内外情况,本文将中等城市的规模适当扩大,即人口范围为40万~200万。
关于科技创新中心城市的排行,机构和学者们根据各类创新要素指标组合发布的创新城市榜单层出不穷,相关榜单有国家创新能力指数、欧盟总体创新指数、硅谷创新型社区指数、城市知识竞争指数、佛罗里达创意城市指数、澳大利亚创新研究机构(2thinknow)的城市创新指数、日本森纪念财团的全球城市实力指数(Global Power City Index,GPCI)等。其中,2thinknow的城市创新指数始发布于2006年,是覆盖面最广且聚焦于创新的全球创新城市评价体系,至今已涵盖500个基准城市,共162个指标。日本森纪念财团的GPCI始发布于2008年,其对40多个主要城市进行排名,包含六大功能,共70个指标,是目前最具影响力的榜单之一。本文根据2021年发布的上述两份榜单,选取城市样本进行分析。据统计,2thinknow发布的城市创新指数排名前100的城市中,拥有1 000万以上人口的城市有7个,200万~1 000万的城市有23个,40万~200万的城市有49个,40万以下的城市有21个;GPCI中40万~200万的城市有17个。剔除重复的城市后,从两个榜单最终筛选出54个人口为40万~200万的创新城市3,即世界级“科创中城”(见表1)。
表1:54个世界级“科创中城”2020年市区人口一览表 (单位:人)
资料来源:2020年美国人口普查、欧洲统计局。
第一,“科创中城”在地理分布上呈现较高的集中度。有51个世界级“科创中城”在北半球,其中45个城市处于北纬30°以北,仅有堪培拉、惠灵顿与阿德莱德3个城市位于南半球。按地区分,绝大部分的“科创中城”位于美欧,其中北美30个(美国29个,加拿大1个),欧洲16个(分布在14个国家),澳洲3个,亚洲5个(分别为特拉维夫、阿布扎比、吉隆坡、京都与福冈)。就“科创中城”数量而言,美国拥有绝对优势,这也表明美国“第二梯队”城市的发展已经具有一定规模。相较于其他国家,美国创新城市群能级更高、潜在增长极更多。
第二,相比于硅谷、纽约、伦敦、巴黎、东京、北京、上海、深圳等这些大城市,找到产业、科技与城市气质相匹配的“适宜度”,是“科创中城”取得成功的关键所在。依据自身的人口规模和地理环境,这些“科创中城”根植于原有的资源禀赋,形成了独具特色的产业经济。在几十年的发展演变过程中,它们都至少经历了一次创新转型,成功地将城市发展动力转变为创新驱动,培育出具有全球影响力的科技创新主体,堪称城市中的世界级“隐形冠军”,是国家创新型城市的“第二梯队”。
第三,“科创中城”的发展具有共性规律和相似路径。几乎所有“科创中城”的发展都体现出“生态筑底、文创为脉;特色科创、一流要素;未来产业、全球市场”的策略选择与路径特征。其一,这些城市致力于营造良好的生态生活环境,打造公共文化创意空间,吸引全球优秀人才前去生活工作和创新创业;其二,搭建科研和创新所必需的基础设施,集聚学科领域中领先的研究机构,形成独具特色的创新生态系统;其三,着力集聚培育头部企业,立足于全球市场,紧抓科技革命和产业变革机遇,大力培育面向未来的新兴产业。
世界级“科创中城”的六大要素
2thinknow的城市创新指数体系分为4个层级:3个因素、31个门类、162个指标、1 200个数据点,并将影响创新过程的因素分为文化资产、基础设施、网络化市场。其中:文化资产是创意的源头,包括艺术社区、美术馆、博物馆等;基础设施是实施创新所需的软硬件设施,如公共交通、办公空间等;网络化市场是指城市在全球市场中的实力、创新的基本条件及沟通交流条件,如地理区位、相关实体的经济状况、市场规模等。日本森纪念财团的GPCI评分基于六大功能、70个指标,包括经济、研发、文化互动、宜居性、环境和可达性等。根据这两份榜单的指标体系以及不同城市具体的发展历程,本文从科技创新与经济、政治、文化、社会、生态的关联角度出发,将“科创中城”成功发展的共性要点总结为三大维度和六大要素:适宜的生态生活环境(生态生活环境和创新文化环境)、特色的科技创新能力(硬科技资源和软科技要素)、影响世界的产业市场(一流主导产业和国际化市场)。
3.1、宜居宜创的生态生活环境
良好的生态生活环境是“科创中城”持续发展的基础。优越的生态环境、便利的生活条件、完善的基础设施等是“科创中城”留住企业和高科技人才的重要原因。诸如哥本哈根、阿姆斯特丹、波特兰、明尼阿波利斯等城市绿化覆盖率高,且拥有完善的城市公园系统。这些城市拥有大量的绿色低碳建筑和可再生能源工厂,同时都是著名的自行车之城,具有先进的自行车交通网络。为了营造良好的生态生活环境以促进城市建设,这些“科创中城”采取了规划城市绿地、更新交通网络等具体举措。20世纪70年代,面对制造业大迁移、老城加剧衰落等问题,哥本哈根大力推广低碳发展模式,通过指状公园系统将居民的生产生活与生态环境相融合,不断完善公共绿地规划,促进生态环境建设与新城发展同步。近十年,哥本哈根城市人口增加近20%,碳排放量却减少了90万吨。哥本哈根以TOD模式为核心的指状交通网络促进了本地清洁技术企业的快速成长。目前,哥本哈根清洁技术产业集群拥有350多家企业,为城市提供了3万多个工作岗位,成为实现碳中和的技术储备库。20世纪80年代,受困于城市基础设施落后、城市开放文化“极化”以及环境恶化等难题,为了重新树立城市品牌形象和提升城市竞争力,阿姆斯特丹政府着手制定长远的环境保护战略规划,推动以科技创新为基础的可持续发展。大量的公共绿地和完善的基础设施提高了城市居民生活的舒适度和幸福度,以循环理念升级产业结构创造了新的工作机会,吸引了更多的创造型人才。2017年,循环经济能为荷兰创造5.4万个工作岗位,带来73亿欧元的收益。2018年,欧洲最大的绿色氢集群在阿姆斯特丹地区建立,阿姆斯特丹港口将重点发展基础设施以进一步分配绿色氢。为了应对去工业化趋势以及促进城市均衡发展,明尼阿波利斯政府提出用环境打造城市竞争力,并根据城市地貌特点规划建设了大圆环公园系统。如今,明尼阿波利斯有着全美最完善的公园系统,是全美公园占比最高的城市之一,且交通管理系统的科技含量位居全美第一,真正诠释了人与城、城与市的和谐统一。
3.2 活力进取的创新文化环境
优越的创新文化环境是“科创中城”吸引创意人群和高科技人才的重要因素。创新文化环境体现在深厚的文化产业基础、富有个性的城市文化、开放的创新理念等方面。诸如享有“世界现场音乐之都”盛名的奥斯汀、被称为“音乐之城”的纳什维尔、被誉为“世界音乐之都”的维也纳、作为表演艺术中心的西雅图等城市保护和发展特色文化产业,孕育出独特的城市文化。以“Keep Austin Weird”为发展理念的奥斯汀,形成了“鼓励多样性、异质性,保护小而独特企业”的创新文化。西雅图“Build to Last”的发展理念促使其拥有众多创新能力强且长青的企业,如微软、星巴克、波音等。为了营造有利于科技创新的文化环境,“科创中城”采取了打造艺术科技融合空间、组织文化科技融合活动、培育创新理念等具体举措。西雅图南湖联合区充分挖掘艺术与科学天然的共振关系,打造最具创新活力的“一平方公里”,将公共艺术设施、开放交流空间、休闲社区中心、创新创业机构等融为一体,形成具有全球影响力的创意、创新、创业街区。在南湖联合区不到1平方千米的范围内,文化艺术店铺多达11个,咖啡馆多达30家。此外,奥斯汀很早就认识到了优越的文化艺术环境对年轻人才的吸引力,因此,从20世纪80年代起就致力于打造地标性的世界级文创活动。其中,西南偏南大会(SXSW)由最初为本地音乐人举办的小型音乐节成长为世界上规模最大的“科技+音乐+电影”盛典。各行业将这里作为与年轻人沟通的媒介,初创公司将这里视为产品发布的第一平台,每年新的艺术潮流与科技动向在这里激情碰撞,艺术人才和科技人才在这里集聚,为奥斯汀注入创新活力。作为“音乐之城”的纳什维尔,则在美国医院公司(Hospital Corporation of America)的“种子效应”影响下形成了互惠互助的创业氛围。在纳什维尔聚集的近1 000家医疗领域的企业中,有很多都是HCA的延续,形式包括部门拆分独立、高管离职创业等。而斯德哥尔摩则通过创新创业教育培育创新文化,其创办的斯德哥尔摩创业学院(SSES)是创新创业教育领域的领先机构。斯德哥尔摩创业学院通过创业日活动、创业家及成功校友反哺活动与创业竞赛,营造了浓厚的创新创业文化氛围。
奥斯汀西南偏南大会(图片来源网络)
美国医疗公司(HCA)医疗网络(图片来源网络)
3.3 优质完善的硬科技资源
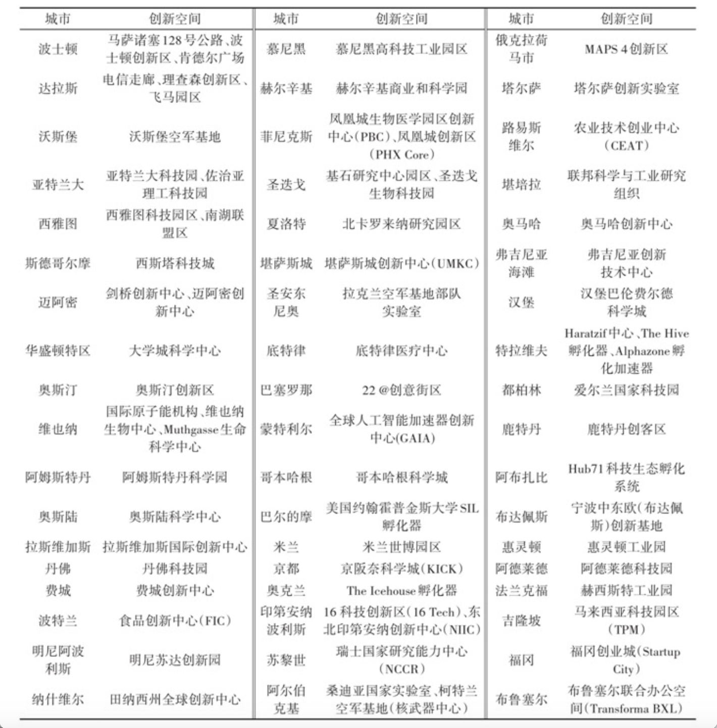
硬科技资源体现为不同规模的创新空间的种类和数量,如大型科技园区、城市实验室、创业孵化器、创业加速器、“第三空间”非正式交流场所等。这些创新空间是“科创中城”培育初创企业、形成独特创新生态的重要因素。世界级“科创中城”中的重要创新空间如表2所示。目前,以色列高科技领域活跃着6 000多家初创公司,70%左右集中在特拉维夫及其城市圈。同样,华盛顿特区拥有活跃的创新创业系统,聚集了1 000多家初创公司和185 000多名高科技员工。为了集聚科技创新所需的硬科技资源,“科创中城”采取了打造服务型政府、建造创新空间和城市实验室等具体举措。特拉维夫市区内遍布各种孵化器、加速器和研发中心,有城市政府资助的(Haratzif中心),有跨国公司成立的(IBM设立的Alphazone),还有大学创业中心(特拉维夫大学的Start Tau)及非营利组织(The Hive);其扶持重点也各不相同,有针对科技金融的(Tech Stars),有重点服务新兴产业领域的(The Time),有鼓励年轻创业人员开展交流的(The Library)等。作为智慧城市建设的先驱,赫尔辛基依靠城市实验室探索城市创新方案。在线实验室网络(Network of“Living Labs”)为地区提供了协同创新智慧城市服务的试验平台,在智慧健康、能源节约、先进制造业和政务联通等多个领域都发挥了重要作用。在赫尔辛基,不仅有Kalasatama智慧住区、助推“最后一公里自动配送”“城市物流共享仓库”等方案实施的移动实验室(Mobility Lab)以及针对城市轨道故障痛点的i Track项目等典型案例,还有各种各样的城市创新方案试图通过小型、短期的敏捷试验模式探索自身的可行性和价值。
表2:54个世界级“科创中城”中的重要创新空间
资料来源:作者根据公开资料整理而成。
3.4 丰富多样的软科技要素
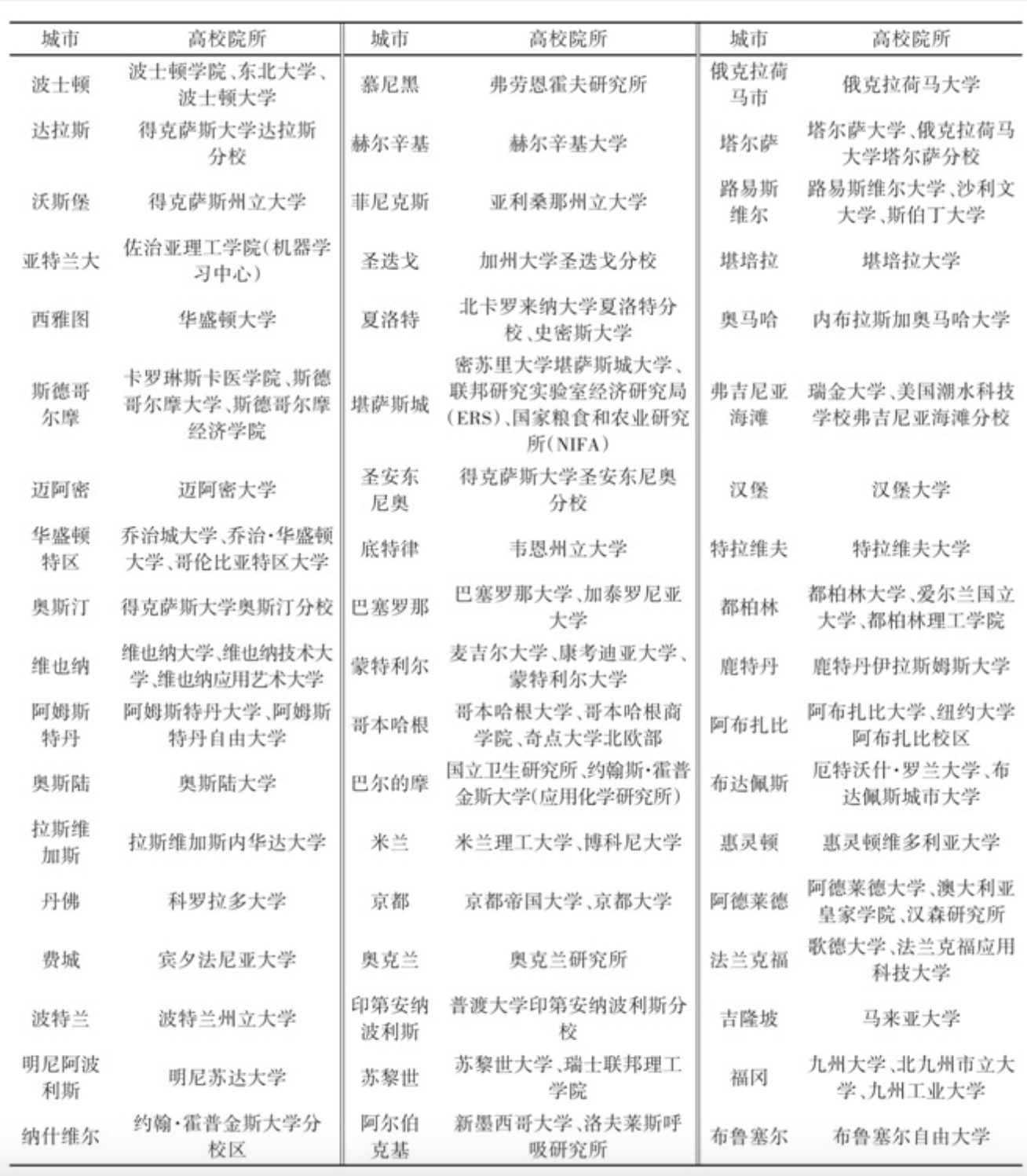
软科技要素包括专业化人才、一流高校院所、风险投资和政策法律支持等方面,是“科创中城”能够保持长期创新活力的根源。圣迭戈是曾经的国防航空之城,在20世纪70年代航空工业开始衰退时,大量失业的工程师和熟练工人在当地创建新企业,同时政府推行协助商业发展计划,努力减少各项费用,如免收城市收入税、公用设施税等,促成了大量创新工程和多样化企业的兴起。20世纪80年代,圣迭戈政府又制定了相关制度支持生物技术创新集群的发展,并为加州大学圣迭戈分校等高校院所提供公共R&D资金支持;同时,邻近洛杉矶的区位优势为圣迭戈带来了大量的风险投资,解决了生物技术开发投入大、耗时长、风险高所导致的企业资金周转困境。如今圣迭戈已成为全球风险投资最活跃的城市之一。同样地,在费城传统工业衰落之际,市政府通过提供廉租房、税收优惠等措施留住大量工业人才,为城市的转型发展打下了基础。费城宾夕法尼亚大学、德雷克塞尔大学以及多家科研机构联合成立的非营利组织“大学城科学中心”(UCSC),致力于扶持和投资新兴的医药及高科技企业。宾夕法尼亚大学通过教授持股的Upstart创业项目激励科学研究,为初创企业提供租金廉价的办公场地和创业培训,并为这些企业吸引大量风投。如今费城已成为信息技术和生物技术的中心,被评为美国第五大生命科学研发中心,超过4.2万名费城人从事生命科学工作,超过700家生命科学公司选择来费城研发产品。这些城市拥有特定科技领域内知名的高校院所(见表3),如佐治亚理工学院(亚特兰大)、科罗拉多大学(丹佛)、约翰·霍普金斯大学(巴尔的摩)、夫朗恩霍夫总部(慕尼黑)等。与斯坦福大学、麻省理工学院、哈佛大学、牛津大学、剑桥大学等相比,这些教育科研机构大都以理工类专业见长,多为应用型科研机构,培养了大批人工智能、生命科学、新能源、量子通信等未来前沿科技领域的人才,并且以高校院所为核心形成了创新集群。亚特兰大的佐治亚理工学院在主校园旁边建设的“科技广场”,成为佐治亚州科技型初创企业的集中区。初创企业能够通过Venture Atlanta、SuperNova South等交流会连接和互动,获得风险资本和客户资源。亚利桑那州立大学搬迁至菲尼克斯市中心,促使生物医药集群和罗斯福艺术街区形成,并成为活跃的城市核心。奇点大学(Singularity University)在哥本哈根科学城成立了北欧部Singularity U Nordic,致力于人工智能、纳米技术、区块链和数字生物学的研究。
表3:54个世界级“科创中城”中的主要高校院所
资料来源:作者根据公开资料整理而成。
哥本哈根Singularity U Nordic(图片来源网络)
3.5 世界级的一流主导产业
传统产业基础是“科创中城”进行转型升级的重要优势,着力发展战略性新兴产业已成为城市产业优化升级的重大举措。这些“科创中城”紧抓科技革命和产业变革机遇,注重科技创新和传统产业融合发展,成为发达国家孕育未来产业的强大后备军。当人们将目光聚焦于硅谷、纽约“硅巷”、128号公路等知名创新园(带)时,一批与“硅”相关的“科创中城”正悄然涌现。例如,被称为“硅山”的奥斯汀、“硅草原”的达拉斯、“硅溪”的特拉维夫、“硅林”的波特兰、“沙漠硅谷”的菲尼克斯等。印第安纳波利斯曾经是60家汽车制造企业的所在地,在20世纪早期成为汽车制造业中心,如今正在大力研发新能源汽车和无人驾驶汽车,它也是美国唯一一家本土电池制造商“Ener Del”的所在地;俄克拉荷马州在石油和天然气开采方面拥有长期的产业优势,正在转型成为全球先进能源技术中心。同时,“科创中城”持续推动人工智能、数字技术、新能源、生物技术、高端装备制造、新材料等新兴产业发展,将过去单纯的企业化行为上升为由政府推动和引导的市场化、社会化行为,培育了一批科技领域的头部企业和领先研究机构。由于低租金、低税率以及政府支持性投融资政策,“科创中城”成为500强企业总部和大量科技型初创企业的集聚地。根据美国中小企业研究组织Business.org发布的创业环境最优秀、创业公司最容易成功的城市榜单中,奥斯汀、达拉斯、明尼阿波利斯、波特兰、纳什维尔等“科创中城”位居前列。不同于硅谷的“快速创业、快速死亡”模式和大都市的快速迭代商业模式,“科创中城”更专注于那些需要一定时间进行知识累积、迭代速度“适宜”的科技领域和创新环节,集聚了生物医药、人工智能等需要大量拥有10年以上专业经验人员的行业企业。许多硬科技领域跨国公司将其总部或重要研发中心设在“科创中城”,例如:高通总部在圣迭戈,泰瑞达总部在波士顿,美国医疗公司总部在纳什维尔,英特尔工程技术部和芯片制造部在波特兰,埃克森美孚和AT&T总部在达拉斯,安富利集团Avnet总部在菲尼克斯,礼来公司总部在印第安纳波利斯等(见表4)。
表4:54个世界级“科创中城”中的科技企业总部、分部或重要研发中心
资料来源:作者根据公开资料整理而成。
慕尼黑宝马总部(图片来源网络)
3.6 面向国际化的市场
面向全球市场、吸引全球流量是“科创中城”活跃在世界科技创新领域的重要原因。不少“科创中城”以休闲娱乐闻名,具有大量的服务业和国际化市场基础,这些城市将旅游“流量”转化为科创“存量”。如沙漠城市拉斯维加斯以博彩旅游闻名,每年吸引近4 000万游客前往,如今是全世界开发和测试自动驾驶汽车技术的最佳地点之一,同时以科技为基础的游戏产业也正在成为该地区主要的经济驱动力。医疗旅游作为旅游市场的重要分支,蕴含着庞大的市场流量。在旅游胜地——“阳光之都”迈阿密,政府与各类医院联合,通过精准医疗营销和组织大型医疗会议,增强迈阿密作为国际医疗旅游目的地的吸引力。在不到1平方千米的迈阿密医疗生态系统“U-Health”内,医疗机构数量超过70家,迈阿密大学细胞遗传学实验室等高水平的专科实验室也集聚于此。政府还和企业合作,搭建了迈阿密创新中心(Converge Miami),引入国际知名孵化器、研发中心和实验室。“科创中城”在保守和前卫之间取得平衡,保持了较强的活力、适中的多元化和新奇性,在世界范围内形成了创新影响力。不少“科创中城”拥有享誉全球的科创文创活动,如布鲁塞尔的索尔维会议、奥斯汀的“西南偏南”音乐大会、拉斯维加斯的国际消费电子展CES、赫尔辛基的欧洲科技创业投资大会Slush、慕尼黑的德国工程机械展BAUMA和德国电子展Electronica、巴塞罗那的世界移动通信大会和物联网解决方案世界大会、福冈的ITS亚太论坛和国际磁体技术会议等。其中,布鲁塞尔每年举办索尔维会议,已成为科学家们的集聚圣地。为了深入挖掘科学家们的智慧并扩大科学会议的价值和影响力,布鲁塞尔致力于通过组织索尔维会议在大师与新生代学者之间建立“师徒关系”。从2006年开始,索尔维国际研究所以设立国际物理、化学科学委员会轮值主席的方式,延长知名科学家在布鲁塞尔的停留时间。这些被邀请担任轮值主席的科学家将在布鲁塞尔停留一至两个月的时间,与当地科学家合作开设“大师班”,向来自比利时全国各地的博士生、博士后乃至一些教师讲授其研究成果。
拉斯维加斯的国际消费电子展CES(图片来源网络)
经验启示与建议
4.1 启示
4.1.1 形成相对独立、完善的创新生态,集聚培育体现独特气质的“创新物种”是“科创中城”崛起的关键所在。
尽管不像大城市那样拥有强大的吸引力、充沛的资源,“科创中城”却具备企业、高校、科研院所等各类创新主体,集聚人才、资金、技术等创新要素,基本能够实现各主体的协同创新和价值创造,形成独立的创新生态。同时,“科创中城”培育和吸引某一个或若干个科技领域的头部企业、领先研究机构,充分发掘和集聚“连接型”机构和人才。这些都是“科创中城”形成特色创新生态不可或缺的“创新物种”。
4.1.2 打造极富魅力的“科技地标”,使自身的科创元素成为城市新名片是“科创中城”具有世界影响力的核心举措。
上述54个“科创中城”都拥有“地标型”“现象级”的科创活动、科技场馆、科研机构、“创新物种”等,城市的科创特色和创新文化被广泛传播,从而吸引了世界范围内的“同好者”。
4.1.3 实现生态、创新与产业“适宜度”融合是“科创中城”持续发展的重要因素。
城市发展逻辑正在发生变化,由低价要素供给吸引企业、企业吸引人才,转变为城市吸引人才、人才吸引产业资本。“科创中城”遵循田园城市建设理念,营造良好的生态环境,打造公共文化创意空间,为科技创新赋能城市发展提供有力支撑,实现产城融合。这些介于大城市和小城镇之间的中等城市找到最适宜的“创新区间”,保持悠闲生活与活力街区的平衡,并以此在全球范围内吸引相对成熟的创新者和创业者,使他们在兼顾生活与工作的过程中,喷涌出国际化的创意,实现世界级的创新。
4.1.4 围绕多元化产业发展,实施打破“路径依赖”的积极进取性创新政策是“科创中城”实现创新发展的根本保障。
充分认识并利用城市自身的优势资源、区位条件、传统产业,发展特色经济,“科创中城”都成功地从原有的“传统发展路径”转变为“知识经济型发展路径”。世界级“科创中城”之所以能够持续保持发展活力,根本原因在于这些城市立足全球视野,紧抓科技革命和产业变革机遇,持续推动产业转型升级。
4.2 建议
对于中国而言,北京、上海、粤港澳大湾区正在加快建设国际科技创新中心,创新型省份也在加快提升发展速度和发展质量,而广大中等城市如何发展则影响着中国迈入创新型国家前列的速度。因此,中国应加快建设世界级“科创中城”,形成国家创新型城市“第二梯队”,开拓未来国家创新源泉,进一步融入世界创新网络。然而,就国内实际情况而言,并非所有中等城市都具备发展条件。目前,仅创新型试点城市具有转变成为世界级“科创中城”所需的经济基础和创新条件,能够成为中国“科创中城”发展的先行地,尤其是创新资源相对集聚、创新网络相对发达的长三角地区的中等城市。但这些潜力城市还存在着综合创新水平不高、创新动力不足、创新人才缺乏、城市科创功能较弱、特色产业集群不突出、产城融合程度较低等问题。因此,本文将借鉴世界级“科创中城”的发展经验给出以下对策建议。
4.2.1 推进中等城市规划建设,打造青年友好型城市。
构建便捷、绿色、智能、安全的现代化基础设施体系,打造凸显城市特点的文化标识地。打造环林间绿、水脉相连、随处可憩的绿色生态城区;建设与周边城市相连的快速交通通道,提高外向度和连通性;集聚高品质公共服务资源,提升城市公共服务能级。以15分钟社区生活圈为平台,构建网络化、无障碍、功能复合的公共活动网络,激发社区空间活力。注重吸引青年人群,将更多资源投向青年保障性住房供应,从降低保障房开发成本和降低青年租购成本两个方向着力,努力减少青年人的生活成本;注重提高“太太指数”,提供保障安居、休闲娱乐等较高品质的生活环境;注重提高“先生指数”,做好培训、加强孵化、合理收税,为优秀科技创新创业人才解决后顾之忧。
4.2.2 聚焦基础研究和科技人才培养,加快建设专业型一流高校院所。
加快集聚国际顶尖的基础研究机构,鼓励科技企业布局基础研究,建设面向全球顶尖科学家和青年人才的国际社区。对于高校院所相对缺乏的中等城市,要以全新的体制机制筹建一流大学,或者与国际高水平大学合作办学;采用先进的办学理念和办学模式,建设精品化、高水平、创新型、研究型的特色化一流大学。对于虽然拥有一些高校院所,但办学水平仍须进一步提升的中等城市,应根据自身产业经济发展需求,支持本地高校院所针对性地打造一流学科和特色专业。对于已经拥有较高水平的理工类高校院所的中等城市,应支持高校院所在其周边建设“创新广场”和“创业社区”,打造应用与转化促进平台,推动基础研究成果的中试、集成和产品化开发,使其与区域经济发展更紧密结合,凸显高校院所的创新引擎功能。尽快提高每万人口在校大学生比例,使城市拥有更加年轻的人口结构,即拥有一支18~22岁的创业“后备军”。
4.2.3 打造一流创业孵化加速设施,集聚一批“连接型”机构和人才。
加快建设众创空间、孵化器等“双创”载体,培育发展新型科技服务机构。鼓励有条件的龙头企业、高校、科研院所、新型研发机构、投资机构等各类主体建设创新载体,提高市场化运营能力,逐步向专业化、品牌化、国际化方向发展,形成多类型、多层次的孵化服务体系。建立合作共享的创新机制,支持城市内的高校、科研院所以解决科学问题为纽带合作开展研究,支持公共实验平台、研发服务平台和会议空间的开放共享,鼓励创新主体共享高水平学术会议、学术报告,支持创新人才在城市内柔性流动。加快促进校区、园区、社区“三区联动”,鼓励高校将校内体育场、报告厅等公共设施对外开放,鼓励社区将服务延伸至高校校园,鼓励企业参与周边社区、高校的活动。
4.2.4 主动融入全球产业链、创新链,集聚培育国际领军型跨国公司。
创造良好的创新生态,重点面向生物技术、人工智能、医疗健康、电子通信、先进材料、环保能源等行业,吸引并留住硬核科技类大企业,特别是鼓励具有领先优势的国际化公司,在此设立研发中心或制造中心。鼓励大企业与中小企业融通发展,建立供应链生态圈,引导和激励“技术底座”类创业企业发展壮大,打造一批“隐形冠军”类企业,培育具有很强国际竞争力、品牌影响力、全球布局力的领军型企业。支持企业加快全球产业链和创新链布局,加强自主研发,积极融入全球创新网络。加快在产业链上游和高端环节布局,力争将本土民营跨国公司打造为全球产业链的“链主”企业。
4.2.5 建设公共创新空间,打造具有全球影响力的创新街区。
因地制宜实施“创新街区计划”,促使街区功能混合多元,增加社交型公共空间。建设合作开放空间和场地,打造创新街区会客厅。创建“24小时社区”,提供居住、工作空间,吸引世界一流的餐厅和文化机构,营造活跃的生活氛围。将发展创新街区纳入城市总体规划,允许变更一些旧工业区、仓储区、已批未建工业用地的用途,用作创新街区规划。在孵化加速和模式创新方面,在城市较为核心的空间内,按步行15分钟划定范围,面向全球吸引和集聚一批研发、创业、孵化、验证等科研机构、服务机构与创业公司,依托城市各自的特点打造地标性的、最具创新活力的“创新广场”,建设具有全球影响力的创新创意街区,使之成为中等城市的关键“创新核”和重要“增长极”。
4.2.6 突出本土特色创新文化,坚持城市差异化创新发展路径。
中等城市要避免同质化和表面化发展,不能盲目复制国内外知名城市的风貌,应根据自身禀赋选择发展条件相近的“科创中城”进行模仿,深挖城市转型发展的根本路径,在传承自身文脉的同时,重塑自身特色,发挥自身优势。可以通过策划和举办科技创新与文化创意活动,如科学家会议、科技会展、大型科技音乐节等,将城市文化与现代艺术表达方式结合起来;进一步将已有的文创和科创活动打造成国际化的现象级活动,为科技型初创公司搭建测试产品的平台,打造创新产品的全球首发地。在特色产业方面,着力推动传统产业的数字化和智能化转型升级,围绕无人驾驶与智能出行、工业互联网、生物医药、人工智能等领域,打造各具特色的产业园区或应用场景示范基地,支撑新技术的培育和未来产业化的集聚。
注释
1、《中小城市绿皮书:中国中小城市发展报告(2020-2021)》。
2、来自2thinknow发布的《2021年全球科创城市榜单》和日本森纪念财团发布的《2020全球城市实力指数报告》。
3、将沃斯堡-达拉斯大都市区拆为两个城市;法兰克福、吉隆坡、福冈、布鲁塞尔这4个城市来自GPCI。
(作者李万,系上海科学院科技发展部部长,研究员,研究方向:科技创新管理、技术预见与科技规划、科技发展战略等。作者钱娅妮,系上海社会科学院硕士研究生,研究方向:创新政策、区域创新。本文首发于《创新科技》杂志2023年第3期。文章观点不代表主办机构立场。澎湃科技获授权转载。)






