产品详情
描述:
TPS2115A-Q1 电源多路复用器可实现两个电源之间的无缝转换,例如两个电源轨或电池和交流转直流墙上ADM3483ARZ适配器。每个电源的工作电压为 2.8V 至 5.5V,输出可提供高达 1A 的电流。TPS2115A-Q1 器件包含丰富的保护电路,包括用户可编程电流限制、热保护、浪涌电流控制、无缝电源转换、交叉传导阻断和反向传导阻断。这些特性大大简化了电源多路复用器应用的设计。
特性:
●获得汽车应用资格
●AEC-Q100 符合以下结果:
○器件温度等级 3:–40°C 至 85°C环境工作温度范围
○设备 HBM ESD 分类级别 2
○器件 CDM ESD 分类等级 C4A
●具有低 r DS(on)开关的两输入一输出功率多路复用器...84 mΩ(典型值)
●反向和交叉传导阻断
●宽工作电压范围...2.8 V 至 5.5 V
●低待机电流...0.5 μA(典型值)
●低工作电流...55 μA(典型值)
●可调电流限制
●受控的输出电压转换时间可限制浪涌电流并最大限度地减小输出电压保持电容
●CMOS 和 TTL 兼容控制输入
●手动和自动切换操作模式
●热关断
●采用 TSSOP-8 (PW) 封装
应用:
●汽车电源多路复用应用
●信息娱乐
●导航
●多媒体功能:数字收音机、MP3播放器、手机充电器
●摄像头应用程序
参数:
输入通道数:2
IN1、IN2 输入电压(最小值)(V):2.8
IN1、IN2 输入电压(最大值)(V):5.5
IN1 rDS(on)(典型值)(mΩ):84
IN2 rDS(on)(典型值)(mΩ):84
IN1 输出电流(最大)(A):1.25
IN2 输出电流(最大)(A):1.25
静态电流 (Iq) (μA):55
工作温度范围 (°C):-40 至 85
场效应管:内部的
最高画质 (A):1.25
特征:可调电流限制、浪涌电流控制、电源良好、反向电流阻断、热关断
设备类型:电源多路复用器
功能:电源良好信号、反向电流阻断、热关断
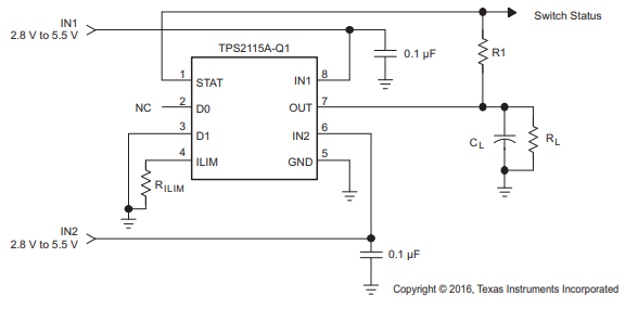
◆TPS2115A-Q1典型应用

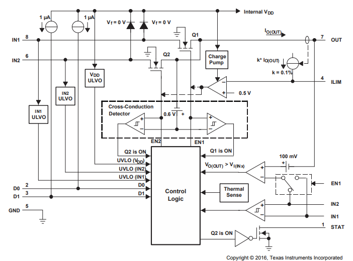
◆TPS2115A-Q1功能框图







