这是最好的时代,又是最坏的时代。 对电化学储能来说,这句话非常贴切。最坏的时代指的是电化学储能迎来史上最严的标准;最好的时代指的是,电化学储能的需求空间将伴随新能源时代的到来而加快释放。
这是最坏的时代:入行门槛大大提高
近日,国家频频出台提高锂电池安全的标准。《电力储能用锂离子电池》新国标征求意见稿规范了更多细节:1)高温充放电性能的试验温度从45上调到50,低温充放电性能的试验温度从5上调到20。
2)增加了力学性能、功率特性及出力曲线、高海拔性能、循环后热失控性能、循环后热失控扩散性能、高温高湿后耐压性能、电池簇安全保护功能技术要求。
3)对循环性能的考核标准改为:要求充放电循环到 1000 次时,实际每次平均充电能量损失≤基于额定功率充放电循环次数计算的每次平均充电能量损失。3)高温能量保持与能量恢复能力试验条件修改为试验温度50(原为45)、储存时间 30 天(原为7天)。
无独有偶, 南网科技启动了迄今为止今年最大的储能电池框架项目招标,即2022-2024年储能电池单体框架协议采购项目招标公告,预计采购0.5C的LFP电池单体5.56GWh。其中明确两大要求:1)投标人必须是磷酸铁锂电池生产商:而非第三方代理、集成商,利好掌握电池生产核心技术工艺产能的电池企业。
2)所投标电池应具备由第三方CNAS资质实验室依据《GB/T 36276-2018电力储能用锂离子电池》出具的合格型式试验报告或阶段报告。 同样,中国电力国际发展有限公司公布了2022-2023年度储能电芯、电池簇和电池管理系统合格供应商名单。
电芯类:瑞浦兰钧、海辰储能、亿纬动力、宁德时代、鹏辉能源;
电池蔟类:宁德时代、海博思创、鹏辉能源、亿纬动力、阳光电源;
电池管理系统类:高特电子、宁德时代、海博思创。
可以看出,有产能且符合标准的电芯合格供应商,仍集中在几家头部电池企业。新国标对电池的高温性能、极端环境稳定性、循环性能提出更高要求;对低温测试温度的上调……无疑,电化学储能入行门槛提高了。 近日,深圳将锂电池生产、加工、储存单位列为高危生产经营单位。更为电化学储能的发展增添一道约束。 这是最好的时代:储能需求快速释放 新能源发电具有处理不稳定、波动性大的特点,新能源装机占比大幅增加,电力系统平衡难度加大,对储能等电力系统灵活性资源提出迫切需求。 数据显示,目前围绕电池储能系统、智能电网、能源效率领域厂商的融资和并购就达到了数百亿美元,其中电化学储能行业厂商在2021年上半年就筹集了96亿美元资金,而上年同期这一数据还仅为7.16亿美元仅为前者的零头,储能行业的爆发之快由此可见一斑。2022年这种发展态势继续上扬。
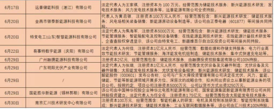
除了派能科技等股票“涨声一片”外,据不完全统计,今年上半年共成立22家储能技术服务公司。其中产业的投资热情可见一斑。


图为高工储能制作,来自公开资料。
2022年H1储能中标统计也显示,储能市场尽管竞争依旧相当激烈,但却也充满了产业热情。比亚迪高居榜首验证了这一点。曾经声称放弃国内市场的比亚迪储能,如今在国内储能市场大放异彩。据业界透露,2020年夏天,比亚迪才决定国内外市场并重。短短2年时间,比亚迪国内业务已经创造了“辉煌时期”。据透露,其全球累计出货量已超4.6GWh。以比亚迪、中天科技的爆发为例,今年无疑是储能的“黄金时代”。 其次,动力巨头宁德时代、亿纬锂能、国轩高科等先后入局,迅速点燃了人们对于储能赛道的行业热情;一向深耕ICT通讯的华为,也专门成立了数字能源公司进军储能行业;做家电的格力、美的,也不甘落后跨界而来……一众巨头的入局,也更为真切让人感觉到,储能的时代要来临了。但从行业赛道的空间和发展阶段来看,目前我国的储能行业还处于起步阶段。






