智能传感器行业主要上市公司:必创科技(300667)、敏芯股份(688286)、四方光电(688665)、森霸传感(300701)、中航电测(300114)等
本文核心数据:发展历程、渗透率、市场规模
智能传感器得到广泛关注
传感器自诞生以来,大致经历了结构型、固体型、智能型三个阶段,随着各类技术的进步,前两类传感器逐渐无法满足对数据采集、处理等流程的需求,融合了软件算法、人工智能技术的智能传感器开始受到关注。
据资料显示,20世纪开始,我国开始智能传感器领域的探索;20世纪80年代,大专院校相继报道智能传感器相关的研究成果;20世纪90年代初,国内几家研究机构采用混合集成技术研制出实用的智能传感器;2010年,我国机械工业仪器仪表综合技术经济研究所(ITEI)初步建立起智能传感器系统标准体系架构;2013年起,伴随物联网和智能制造的兴起,智能传感器得到广泛关注。

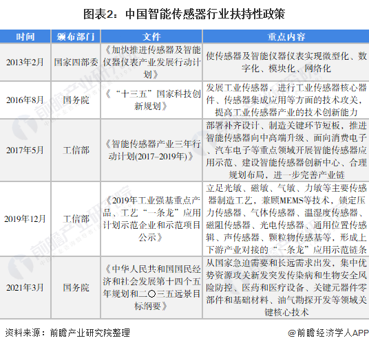
政策推动智能传感器行业发展
2013年起,我国智能传感器行业扶持政策陆续出台,推动智能传感器行业发展。2013年,国家四部委发布《加快推进传感器及智能仪器仪表产业发展行动计划》,重点内容为使传感器及智能仪器仪表实现微型化、数字化、模块化、网络化;2017年,工信部制定《智能传感器产业三年行动计划(2017-2019年)》,提出部署补齐设计、制造关键环节短板,推进智能传感器向中高端升级;智能传感器属于电子元器件的一种,“十四五”规划提出集中优势资源攻关新发突发传染病和生物安全风险防控、医药和医疗设备、关键元器件零部件和基础材料、油气勘探开发等领域关键核心技术。

行业呈现以产业集群形态发展、主要应用领域与优势产品突出等特征
目前,我国智能传感器行业呈以产业集群形态发展、主要应用领域集中于消费电子、汽车电子以及优势智能传感器产品主要为声学、惯性、压力传感器等特征。

至2026年国内厂商市场规模近700亿元
根据《智能传感器产业地图》,中国智能传感器市场规模从2015年的106亿美元上升至2019年的137亿美元,在产业发展的初期,中国智能传感器市场以大型跨国企业为主,本土企业竞争力相对较弱、份额有限,本土企业产值占比仅13%。
2019年,国内厂商智能传感器总产值占比快速提升到27%,国内厂商总产值年复合增速37%,显著高于行业增速,未来随着国内厂商技术持续迭代、产品线进一步丰富、市场认知度持续提升,智能传感器市场国产化率有望进一步提高。由2019年中国传感器行业市场规模以及国内厂商贡献的比例来看,2019年国内厂商智能传感器行业规模为259亿元。初步测算,2020年,中国智能传感器行业市场规模为148亿美元。

根据中国通信院对中国智能传感器行业市场规模的测算,2016-2019年,中国智能传感器行业市场规模CAGR约为8.3%,按此增长率进行估算,预计2026年中国智能传感器行业市场规模达239亿美元。同时,预计国产率在2021年达到31%,2026年提升至40%。至2026年,由国内厂商贡献的中国智能传感器行业规模为669亿元。

以上数据参考前瞻产业研究院《中国智能传感器行业市场前瞻与投资战略规划分析报告》,同时前瞻产业研究院还提供产业大数据、产业研究、产业链咨询、产业图谱、产业规划、园区规划、产业招商引资、IPO募投可研、招股说明书撰写等解决方案。
更多深度行业分析尽在【前瞻经济学人APP】,还可以与500+经济学家/资深行业研究员交流互动。
来源:前瞻产业研究院
