MEMS传感器行业主要上市公司:目前国内MEMS传感器行业的上市公司主要有歌尔股份(002241)、赛微电子(300456)、士兰微(600460)、华润微(688396)、高德红外(002414)等。
本文核心数据:产销量、营业收入、毛利率、研发投入强度
1、中国MEMS传感器行业龙头企业全方位对比
国内MEMS传感器行业的领先企业以歌尔股份(002241)、敏芯股份(688286)为主。具体来看,敏芯股份的产品类型布局较多,除主营的声学传感器之外,还涉及压力传感器以及惯性传感器相关业务;另外,敏芯股份的产量规模亦较歌尔股份略大。从研发角度来看,由于敏芯股份以IDM模式经营(国内首屈一指),芯片设计相关研发需求较大,故2020年起研发投入强度达到12.74%,约为歌尔股份研发投入强度的两倍。

注:歌尔股份产量的披露口径为电子元器件(主要包含MEMS传感器),敏芯股份披露口径为MEMS传感器。
2、敏芯股份-MEMS传感器布局历程
公司成立于2007年9月,成立之初即立足MEMS麦克风芯片的研发。2010年实现8寸晶圆的量产,成为国内唯一一家MEMS量产的企业。但鉴于封装测试生产线布局尚未完善,2014年,敏芯股份将其封装技术导入华天科技(002185)。2020年,敏芯股份登陆科创板。
目前敏芯股份晶圆的主要供应商为中芯国际(688981)、中芯绍兴和华润上华,封装代工厂主要为华天科技,子公司德斯倍已开始贡献封装与测试产能。

3、敏芯股份:MEMS传感器业务布局及运营现状
——产业链布局:IDM模式全国领先
IDM模式指从芯片设计、MEMS传感器制造、MEMS传感器封装测试到销售自有品牌均布局的垂直整合型公司。目前,我国MEMS传感器行业以IDM模式经营的公司不到10家。从敏芯股份的产业链布局来看,上游芯片设计的布局是企业持续发展的动力与保障,旗下两家全资子公司已经开始贡献制造、封装测试的产能,有利于敏芯股份实现MEMS传感器一体化设计制造的布局。

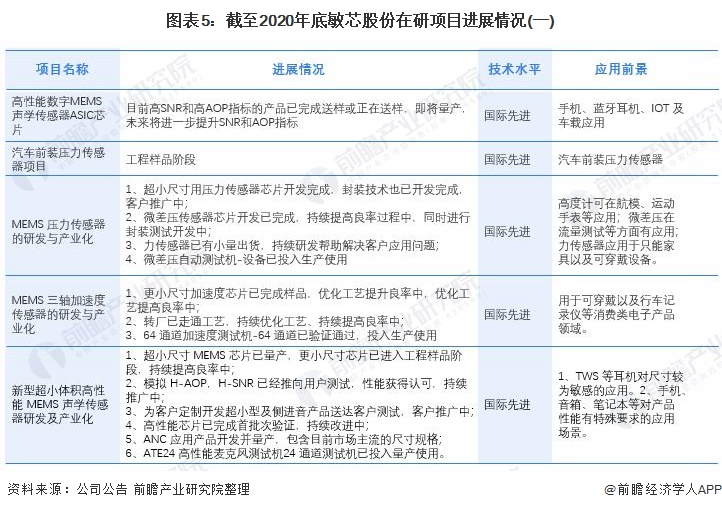
——技术布局:核心技术竞争力强,在研项目国际领先
从敏芯股份的的核心技术来看,其DFM模型是行业领先的技术,可准确预测产品性能,降低研发成本;另外,涉及封装、测试的技术布局亦较广泛。
从敏芯股份的在研项目来看,其研发项目应用领域广泛,涉及手机、TWS耳机、可穿戴设备、汽车制造等领域。其中,高性能数字MEMS声学传感器ASIC芯片是核心技术的布局方向,另外,敏芯股份亦响应国家政策,加快布局MEMS传感器的产业化,力求实现核心产品的国产替代。



——出货量分析:MEMS麦克风出货量全球领先,TWS硅麦份额居前列
从全球MEMS麦克风出货量情况来看,2016-2019年,敏芯股份的世界排名逐年递增。2019年跃升至全球第三位,反超国内龙头歌尔股份。近年来,敏芯股份加强了主营业务MEMS麦克风的布局,包括在研项目“高性能数字MEMS声学传感器ASIC芯片”、“新型超小体积高性能MEMS声学传感器研发与产业化”等,形成了以MEMS声学传感器芯片设计研发到商业化的全产业链布局。
从国内TWS硅麦出货量来看,2020年11月,敏芯股份TWS硅麦出货量达到1600万颗,与第二位的瑞勤电子仅相差100万颗。TWS硅麦是TWS耳机的主要零部件,TWS耳机实现是基于芯片技术的发展。有线耳机不仅可以摆脱线路,成为无线耳机;同时左右两只耳机可以分离,可以单独使用,也可以一起实现双耳立体声效果。


——产销规模分析:MEMS声学传感器产销规模最大,整体规模逐年增长
2016-2020年,敏芯股份的MEMS传感器的产销规模逐年递增,2020年MEMS传感器的整体产量为4.35亿颗,销量为3.94亿颗。细分来看,MEMS声学传感器的产销规模最大。2020年,敏芯股份MEMS声学传感器的产量为3.98亿颗,销量为3.63亿颗,产销率为91.13%。



4、敏芯股份:MEMS传感器业务经营业绩
从MEMS传感器业务的经营情况来看,2016-2020年,敏芯股份的MEMS传感器业务收入稳步增长,尤其是MEMS声学传感器,2020年营业收入占整体MEMS传感器的88.33%,较2019年下降1.7个百分点。
在毛利率方面,2016-2020年,敏芯股份的综合毛利基本维持在35%左右。具体来看,MEMS压力传感器的毛利水平较高,2020年为46.43%;MEMS声学传感器毛利率为35.03%;MEMS惯性传感器的毛利率为12.51%。

5、敏芯股份:MEMS传感器去业务发展规划
“十四五”期间,敏芯股份加快在业务、市场、技术以及人才队伍四方面的拓展。具体来看,敏芯股份将进一步加深全产业链布局,在高精度MEMS陀螺仪等高端产品的技术研发方面深度投入,抓紧进入国际大型企业的供应链体系布局。

以上数据参考前瞻产业研究院《中国MEMS传感器行业市场需求与投资战略规划分析报告》,同时前瞻产业研究院还提供产业大数据、产业研究、产业链咨询、产业图谱、产业规划、园区规划、产业招商引资、IPO募投可研、招股说明书撰写等解决方案。
更多深度行业分析尽在【前瞻经济学人APP】,还可以与500+经济学家/资深行业研究员交流互动。
来源:前瞻产业研究院
