行业主要上市企业:目前国内传感器行业的上市公司主要有韦尔股份(603501)、日盈电子(603286)、睿创微纳(688002)、格科微(688728)、汉威科技(300007)
本文核心数据:传感器产业政策历程图、国家层面传感器政策汇总、地方层面传感器政策汇总
1、政策历程图
传感器作为智能装备感知外部环境信息的自主输入装置,对智能装备的应用起着技术牵引和场景升级的作用。近年来,随着互联网与物联网的高速发展,传感器在新兴的智能家居、可穿戴设备、智能移动终端等领域的应用突飞猛进,大幅扩展了应用空间。对此,国家日益重视传感器,出台了一系列政策,支持传感器行业发展。

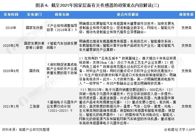
2、国家层面政策汇总及解读
——国家层面传感器行业政策汇总
自2011年以来,国家在传感器制造行业方面密集出台了相关政策,对带动传感器制造行业发展具有巨大拉动作用。



——国家层面传感器行业发展目标解读
2013年,为贯彻落实《“十二五”国家战略性新兴产业发展规划》和《工业转型升级规划(2011-2015年)》,增强传感器及智能化仪器仪表产业的创新能力和国际竞争力,推动传感器及智能化仪器仪表产业创新、持续、协调发展,工业和信息化部、科技部、财政部、国家标准化管理委员会组织制定了《加快推进传感器及智能化仪器仪表产业发展行动计划》。
《行动计划》提出到2025年,传感器及智能化仪器仪表产业整体水平跨入世界先进行列,产业形态实现由“生产型制造”向“服务型制造”的转变,涉及国防和重点产业安全、重大工程所需的传感器及智能化仪器仪表实现自主制造和自主可控,高端产品和服务市场占有率提高到50%以上。

3、各省市层面的政策汇总及解读
——31省市传感器行业政策汇总
在国家政策的号召下,全国各省市也开始大力发展传感器产业,并出台了一系列扶持政策,推动当地产业的发展。

——31省市传感器行业发展目标解读
目前,11省市“十四五”规划纲要也提及传感器,要求推进物联网传感器等产品的研发生产,全面提升传感器产业链供应链竞争力,加快智能传感器的规模化应用。河南、吉林“十四五”规划意见稿也提及传感器。

以上数据参考前瞻产业研究院《中国传感器制造行业市场前瞻与投资战略规划分析报告》,同时前瞻产业研究院还提供产业大数据、产业研究、产业链咨询、产业图谱、产业规划、园区规划、产业招商引资、IPO募投可研、招股说明书撰写等解决方案。
更多深度行业分析尽在【前瞻经济学人APP】,还可以与500+经济学家/资深行业研究员交流互动。
来源:前瞻产业研究院
