化工传感器指应用在化工领域的传感器,能够检测、感受到被测量的信息,实现自动检测和自动控制。传感器是物联网技术最重要的数据采集入口,让自动化智能设备有了感知能力,将迎来广阔的发展空间。
化工行业作为我国国民经济的支柱行业之一,处于成长发展期,化工行业正趋于规范化、智能化,传感器在化工行业中发挥着越来越重要的作用,2021年化工传感器市场规模可能突破250亿元。
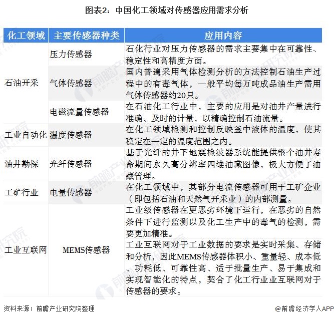
传感器在化工领域应用广泛
传感器(transducer/sensor)是一种检测装置,能感受到被测量的信息,并能将感受到的信息,按一定规律变换成为电信号或其他所需形式的信息输出,以满足信息的传输、处理、存储、显示、记录和控制等要求。
化工传感器指应用在化工领域的传感器,其特点主要包括微型化、数字化、智能化、多功能化、系统化、网络化等,能够实现自动检测和自动控制。按照分类而言,其主要包括物理化工传感器以及化学化工传感器。进一步细分如下:

传感器在化工领域的应用包括石油开采、工业自动化、油井勘探、工矿行业、工业互联网等,会运用到的化工传感器包括压力传感器、气体传感器、电磁流量传感器、温度传感器、光纤传感器、电量传感器等,如石化行业对压力传感器的需求主要集中在可靠性、稳定性和高精度方面。
通常,压力传感器的测量会随着工作环境和静压的变化而发生漂移。在不同的工作条件下,得到相对最正确的测量,从而维护生产的稳定和保证工艺的一致,是压力传感器稳定性的体现,也是石化行业对压力传感器稳定性的要求。

2021年化工传感器市场规模有望突破250亿元
化工的发展离不开众多感知技术的加持,其中最为关键的技术之一便是传感器,传感器是物联网技术最重要的数据采集入口,让自动化智能设备有了感知能力,将迎来广阔的发展空间。据中国信通院数据显示,近年来中国传感器市场规模保持较快增长,2018年达到1472亿元,同比增长13.2%,近5年均保持两位数的增长率,预计2021年可能突破2000亿元。

传感器应用广泛,包括工业自动化、农业现代比、航天技术、军事工程、机器人技术、资源开发、海洋探测、环境监测等。据CCID数据,传感器在汽车电子、网络通信、工业制造、消费电子以及医疗电子等领域应用较为广泛。其中汽车电子领域比重为24.2%,工业制造领域比重为21.1%,化工领域可以看作分属于工业制造领域之中,占比在12-15%左右。

2014-2018年,我国化工传感器需求规模不断扩大,呈现着较快的增长势头。增长源自于医药领域、石油勘探领域对化工传感器需求的大幅增加。2018年,我国化工传感器行业市场规模为183亿元,较上年增长13.23%。根据化工传感器占整个传感器行业的比重测算,预计2021年突破250亿元。

化工行业作为我国国民经济的支柱行业之一,近几年由于去产能以及环保政策趋严下,发展速趋缓,但总而言处于成长发展期,化工行业正趋于规范化、智能化;同时我国传感器行业作为高新技术产业也得到国家政策的大力支持。
传感器在化工行业中发挥着越来越重要的作用,人类社会对传感器提出的越来越高的要求是传感器技术发展的强大动力,而现代科学技术突飞猛进则为传感器制造行业的发展提供了坚强的后盾。
来源:前瞻产业研究院
