行业主要上市企业:目前国内传感器行业的上市公司主要有华工科技(000988)、大立科技(002214)、威尔泰(002058)、歌尔股份(002241)
本文核心数据:传感器行业企业基本信息、中国传感器行业竞争梯队、中国传感器企业区域分布热力图、中国传感器行业市场份额
1、中国传感器行业竞争梯队
我国的传感器起步相对较晚,在高端传感器方面的发展落后于欧美日韩等发达国家,伴随着国内信息化飞速发展,同时国家将传感器技术列为重点突破的领域,近年来我国的传感器发展飞快。目前,我国传感器行业的上市公司包括华工科技(000988)、大立科技(002214)、威尔泰(002058)、歌尔股份(002241)等。

传感器行业依据企业的注册资本划分,可分为3个竞争梯队。其中,注册资本大于10亿元的企业有华工科技、歌尔股份和高德红外;注册资本在5-10亿元之间的企业有:大立科技、中航电测和兆易创新;其余企业的注册资本在5亿元以下。


2、中国传感器行业市场份额
目前,我国国内供给能力不足,爱默生、西门子、博世、意法半导体、霍尼韦尔等跨国公司占据超过60%的市场份额,特别是高端产品几乎全靠进口补给,80%的芯片依赖国外;剩余的份额也只要集中在几家上市公司手中。

3、中国传感器行业市场集中度
目前我国传感器行业TOP5企业如歌尔股份、汉威电子等占据了国内传感器市场40%以上的份额;其余60%为中小企业,产品主要集中在中低端。

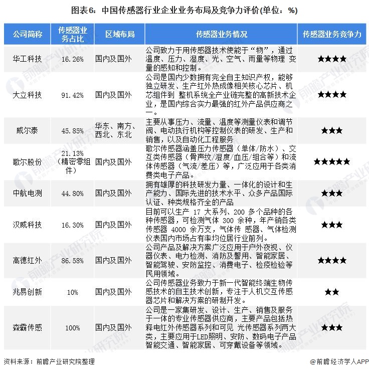
4、中国传感器行业企业布局及竞争力评价
从传感器行业企业业务布局及竞争力情况来看,歌尔股份目前精密零组件收入规模较大,歌尔传感器涵盖压力传感器(单体/防水)、交互类传感器(骨声纹/湿度/血压/组合等)和流体传感器(气流/差压)等,广泛应用于各类消费类电子产品。处于行业领先地位,竞争力较强。
其次,华工科技传感器产品应用于智慧出行、智慧家庭、智慧医疗、智慧城市等领域,是全球有影响力的传感西系统解决方案提供商,具有较强的竞争优势。

4、中国传感器行业竞争状态总结
传感器制造行业逐步进入成熟阶段,行业整体素质参差不齐,多数企业集中于中低端产品,现有企业竞争较为激烈。
传感器制造行业的关键要素主要是其上游原材料,包括:有色金属、塑料及半导体。国内有色金属、塑料及半导体行业应用较为广泛,价格遵从市场选择,因此供应商议价能力相对较弱;国内传感器高端产品主要集中在几家世界知名品牌厂商手里,因此在高端产品市场,传感器制造商企业的议价能力较强。而对中低端的产品,由于生产中低端产品的企业角度,同质化竞争较严重,因此在中低端产品市场,传感器制造商企业的议价能力较弱。
中国传感器市场近年来总体保持增长趋势,加上未来物联网的发展运用以及传感器应用领域的扩大,传感器市场需求将日益扩大,这在一定程度上会吸引更多企业进入本行业,然而由于传感器行业是技术密集型行业,技术壁垒相对较高,这对行业的进入者会形成一定阻碍。
目前,市场上未出现与传感器功能相似,性价比更高的产品,可以认为,传感器行业产品被替代的风险不高,唯一的被替代的风险是产品的升级替代。

以上数据参考前瞻产业研究院《中国传感器制造行业市场前瞻与投资战略规划分析报告》,同时前瞻产业研究院还提供产业大数据、产业研究、产业链咨询、产业图谱、产业规划、园区规划、产业招商引资、IPO募投可研、招股说明书撰写等解决方案。
更多深度行业分析尽在【前瞻经济学人APP】,还可以与500+经济学家/资深行业研究员交流互动。
来源:前瞻产业研究院
