传感器(transducer/sensor)是一种检测装置,能感受到被测量的信息,并能将感受到的信息,按一定规律变换成为电信号或其他所需形式的信息输出,以满足信息的传输、处理、存储、显示、记录和控制等要求。国家标准GB7665-87对传感器下的定义是:能感受规定的被测量并按照一定的规律(数学函数法则)转换成可用信号的器件或装置,通常由敏感元件和转换元件组成。
传感器产业全景图谱
从产业链来看,传感器上游主要为各种零部件等以支撑感知层;中游是以光传输、通信设备、网络设备等构成的传输层;下游是应用层,其中以物联网领域中的各项应用为主。
传感器创业链大致可分为研究与开发→设计→制造→封装→测试→应用等环节。目前,我国在传感器研发、设计、代工生产、封装测试、应用已形成完整的产业链。

传感器产业重要发展规划
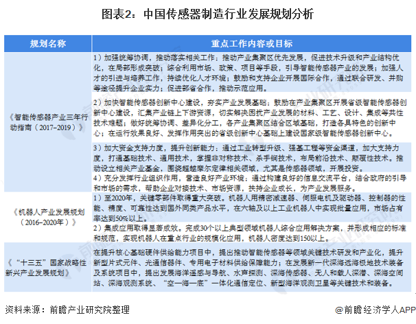
近年来,国家高度重视中国传感器制造行业的发展,发布了《智能传感器产业三年行动指南(2017-2019)》、《机器人产业发展规划(2016-2020年)》、《“十三五”国家战略性新兴产业发展规划》,明确了发展的目标发展的任务。

传感器产业规模
——市场规模总体呈逐年增长态势,2019年市场规模为2510.3亿元
据CCID数据,2014-2019年期间我国传感器市场总体呈逐年增长态势。2019年我国传感器市场规模为2510.3亿元,同比增长14.7%。

