前言:
人类对于嗅觉的研究也从最早的化学分析方法逐渐发展成仪器分析方法,尤其是采用了仿生技术的机器嗅觉时代的到来,对气体的识别能力越来越强,识别率也逐渐得到稳步提升。
作者 | 方文
万分灵敏的“电子鼻”
很大一部分模拟电子产品都与现实世界的传感器及讯号处理密切相关。在所有的感官功能中,气味识别是AI最不擅长的一个,但如果从突破这个关键点,将可以为设计更高效、稳定的机器智能提供重要灵感。
仿生嗅觉系统可以分辨和识别成千上万种不同的气味分子,具有很好的灵敏度和特异性。
随着嗅觉机理研究的不断深入以及现代生物医学技术的不断进步,人类对于嗅觉的研究也从最早的化学分析方法逐渐发展成仪器分析方法,尤其是采用了仿生技术的机器嗅觉时代的到来,对气体的识别能力越来越强,识别率也逐渐得到稳步提升。
新加坡南洋理工大学(NTU)的研究人员通过模仿哺乳动物的嗅觉系统,发明了人工“电子鼻”,可准确评估肉类的新鲜度。
目前,测定肉类采用的是挥发性盐基氮法。在肉类长时间放置过程中,由于酶和细菌的作用,蛋白质、脂肪和糖类被分解、变质,一系列碱性含氮的有毒物质如酪胺、组胺、尸胺等胺类被释放出来。
通过检测这类物质的量,进而反推肉类的新鲜度。该方法主要的弊端在于,需要特定的仪器进行检测,其使用不便,检测复杂。这意味着只能由政府相关部门、相关人员,使用仪器在特定的环境和场合进行检测,效率低、可使用场景少,还存在测不准的问题。
气相色谱法或液相色谱法是目前用来判定未知气味或味道最成功的方法,色谱法肯定比鼻子灵敏很多,而且可以分辨出更多的成分。
真正实现快速、准确、无损检测
电子鼻识别肉类新鲜度之所以比传统方法准确度高,并不是因为我们检测了更多种类的气体,而是对变色条码的解读更精确。这也是电子鼻技术的核心,是一个精确解读变色条形码信息的一套算法。
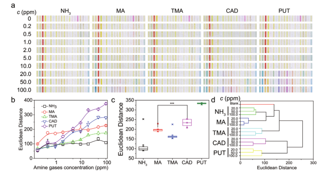
“条形码” 由 20 种不同类型的的壳聚糖、染料和醋酸纤维组成的多空纳米复合材料构成。当其置于待测肉类之上,条码中的卤素染料根据气体类型和浓度发生交叉反应,显示出彩色条形码(气味指纹)。

比如,在条形码上第一条带上,有一种叫溴百里酚蓝(BPB)的染料,当遇到微生物降解蛋白质产生的生物胺,其羟基基团分裂,可见色从黄色变成蓝色。当暴露在不同浓度的气体中时,条码的每一条都会有不同颜色或颜色范围。
研究人员将条形码粘在透明聚氯乙烯(PVC)肉类包装薄膜上,并朝向外侧,但是不接触肉制品。然后将该样品置于 25℃环境中,在不打开包装的情况下,使用智能手机拍摄条形码图像。最终,他们得到了 4161 张肉类图像,并随机分成两组:一组有 3475 张,用来训练模型;另一组 686 张用来测试。
识别条形码的模型使用的是深度卷积神经网络算法(DCNN)。电子鼻经过训练后,用 686 张图像测试,让系统判断该条形码对应的肉类属于新鲜、不新鲜或者变质,准确度高达 98.5%。
这种新型 “电子鼻”,在肉质新鲜度检测上,真正做到了便携、准确和无损。
