苏州科达一直是两条腿走路:视频会议+视频监控。

?视频会议
在视频会议领域,公司主要面向政府和教育、医疗、金融等行业市场销售从图像采集前端到平台处理端的完整视频会议系统,并针对企业市场开发了采取租赁模式的“摩云视讯”会议系统。

对于大客户,苏州科达主要帮助其自建视频监控系统。

自建模式是指用户购买公司生产的包括平台设备、终端设备、视音频采集设备等在内的全套视频会议产品,并由其自主运营管理和日常维护。此类业务的最终用户大多为政府和教育、医疗、金融等行业机构,其对视频会议系统的视音频质量、稳定性和保密性有较高要求。
对于中小客户,科达 2011 年推出“摩云视讯”租赁会议产品,提供基于云计算的视频会议租赁服务。“摩云视讯”的主要架构如下:

在“摩云视讯”业务模式下,公司在电信级机房利用“服务器+软件”的方式架设基于“云计算”的中心端平台,支持电信、联通和移动等多运营商接入。用户只需支付软件账号租赁费用,就可在个人电脑、平板电脑、手机等设备上登录会议软件,参加或召集视频会议;也可购买硬件终端及图像采集设备以满足会议室的部署需求,从而节省了昂贵的平台设备购置、中心端带宽购买及专人维护费用。在满足企业用户低成本、高质量的视频会议需求的同时,“摩云视讯”还可提供企业微博、企业门户、企业社交网站等社区化增值服务,让用户享受无所不在的沟通体验。
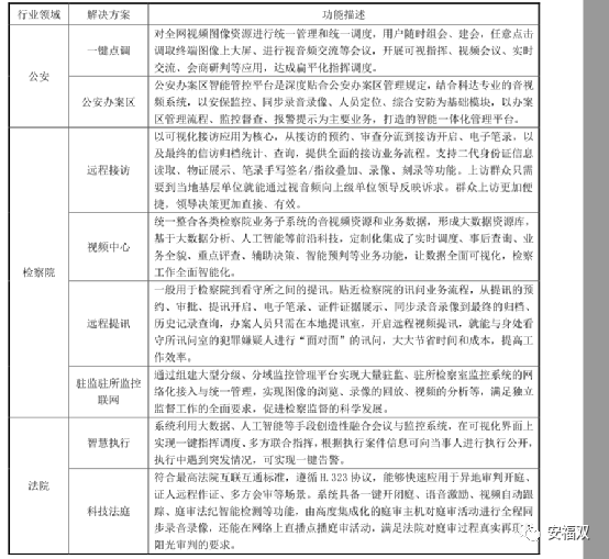
在通用视频会议系统架构的基础上,公司针对重点行业深入挖掘其业务应用需求,开发适用的应用软件,形成了一系列的视频会议行业解决方案,如远程医疗解决方案、远程视频接访解决方案、远程帮教探视会见系统解决方案、可视指挥调度解决方案等等。

根据国际著名咨询机构 Frost&Sullivan 发布的《中国视频通信行业白皮书》,中国视频会议市场规模由 2013 年的 47.4 亿元,增长至 2017 年的 110.4 亿元,实现了 23.5%的年均复合增长;预计市场将于 2018 年至 2022 年间实现高达 30.1%的年均复合增长,于 2022 年达到 445.7 亿元规模。
政府端的主要竞争厂商有科达、华为、中兴等厂商。
企业端自建市场主要有华为、宝利通、苏州科达等厂商。
公有云领域参与的厂商很多,小鱼易联、亿联网络、会畅通讯等等品牌。除专业视频会议厂商外,互联网企业比如腾讯、阿里也有在公有云视频会议领域发展业务。
2007年,科达市场占比6.4%。

2018年,科达国内市场份额是7.8%;第一是华为,16.7%。另外还有中兴通讯、随锐科技、宝利通、真视通等企业。

苏州科达面向政府大客户,主要提供的是传统硬件视频会议。

自建视频会议系统需要采购 MCU、申请网络专线,存在部署困难、成本高昂、维护麻烦等痛点,使用成本=专线资费+视频会议 MCU 购置成本+视频会议终端购置成本+带宽成本+设备的维护和管理成本,因此昂贵的使用成本令众多企业望而止步,视频会议行业的天花板被卡在了党政军、央企国企、企事业单位、跨国企业等高端客户市场。

