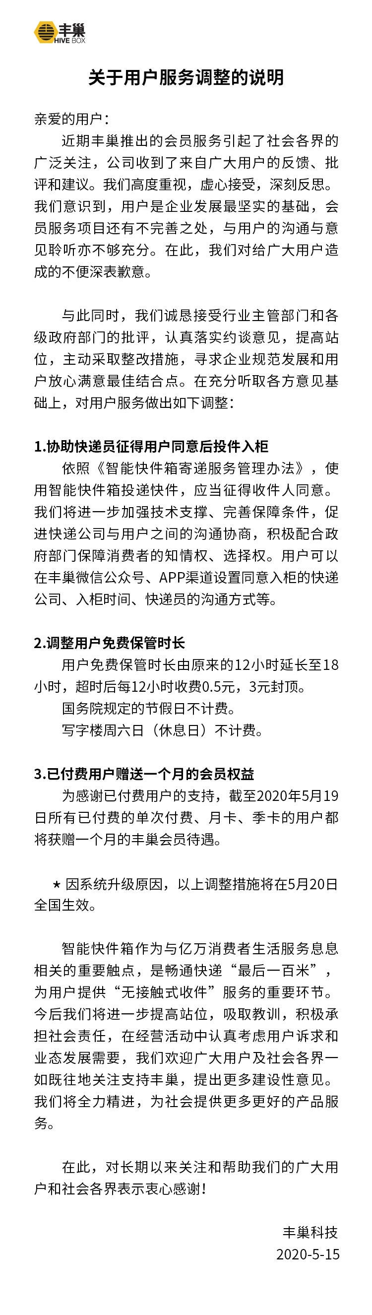
5月15日晚,距离宣布推出会员服务的半个月之后,丰巢致歉并调整服务,并提出了三点:1,协助快递员征得用户同意后投件入柜;2,调整用户免费保管时长;3,已付费用户赠送一个月的会员权益。
此前,因调整智能快件箱免费保管期限和费用问题,丰巢与杭州、上海少数小区物业产生纠纷。
5月13日,国家邮政局约谈了丰巢科技公司主要负责人,要求丰巢公司积极采取措施,主动承担社会责任,着手研究解决方案,调整完善收费机制,回应用户合理诉求。
国家邮政局相关负责人表示,智能快件箱的设立和运营虽然属于市场行为,但又面对广大消费者,具有一定公共属性。处理好公益与经营的关系十分重要。邮政管理部门将加强对智能快件箱、公共服务站等新业态发展的规律研究、顶层设计和制度建设,推动各地政府落实属地责任,将智能投递设施纳入城乡公共基础设施建设范畴,抓紧制定新业态服务规范,探索创新公共服务设施管理机制。同时,邮政管理部门将对快递企业未经用户同意,擅自投递到智能快件箱、公共服务站等行为进行查处;督促包括智能快件箱、公共服务站运营企业在内的各类快递企业加大投入、加强管理,通过技术升级和规范服务,充分保障用户的知情权、选择权,满足人民群众日益增长的用邮需求。
约谈2天后,丰巢进行调整举动,可以说是意料之中。

