产品详情
描述:
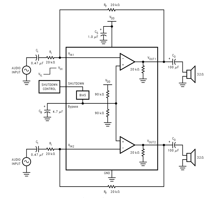
LM4810 是一款双音频功率AD650AD放大器,能够通过 5V 电源向 16Ω 负载提供每通道 105mW 的连续平均功率,0.1% (THD+N)。
Boomer 音频功率放大器专门设计用于以最少的外部组件提供高质量的输出功率。由于 LM4810 不需要自举电容器或缓冲网络,因此它非常适合低功耗便携式系统。
单位增益稳定的 LM4810 可以通过外部增益设置电阻器进行配置。
LM4810 具有外部控制、高电平有效、微功耗关断模式,以及内部热关断保护机制。
特性:
●高电平有效关断模式
●WSON、VSSOP 和 SOIC 表面贴装封装
●“点击和弹出”抑制电路
●低关断电流
●无需自举电容器
●单位增益稳定
主要规格:
●1kHz 时的 THD+N,105mW 连续平均功率,16Ω 0.1 %(典型值)
●1kHz 时的 THD+N,70mW 连续平均功率,32Ω 0.1 %(典型值)
●关断电流 0.4 μA(典型值)
应用:
●手机
●个人电脑
●麦克风前置放大器
●掌上电脑
参数:
输出功率(W):0.105
模拟电源 (Min) (V):2
模拟电源 (Max) (V):5.5
PSRR (分贝):70
工作温度范围(℃):-40 至 85
耳机通道:立体声
音量控制:不
关断电流 (ISD) (uA):0.4
建筑学:AB类
每通道 Iq (Typ) (mA):0.65
●LM4810 典型应用







