产品详情
描述:
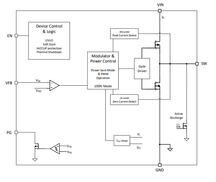
TPS62A01 系列器件是针对高效率和紧凑型解决方案尺寸而优化的AGQ20024同步降压 DC-DC 转换器。该器件集成了能够提供高达 1A 输出电流的开关。在中重负载下,该器件以 2.4MHz 开关频率的脉宽调制 (PWM) 模式运行。在轻负载时,该器件会自动进入省电模式 (PSM),以在整个负载电流范围内保持高效率。在关机状态下,电流消耗也是最小的。该器件系列的 TPS62A01A 变体在整个负载电流范围内以强制 PWM 运行。
TPS62A01 通过外部电阻分压器提供可调输出电压。内部软启动电路限制启动期间的浪涌电流。内置过流保护、热关断保护和电源良好等其他功能。该器件采用 SOT-5X3 封装。
特性:
●2.5V 至 5.5V 输入电压范围
●0.6V 至 V IN可调输出电压范围
●180mΩ / 120mΩ 低 R DSON开关 (1A)
●20μA 静态电流
●1% 反馈精度(0°C 至 125°C)
●100% 模式操作
●2.4MHz 开关频率
●提供省电模式或 PWM 选项
●电源良好输出引脚
●短路保护 (HICCUP)
●内部软启动
●输出放电
●热关断保护
●采用 1.6mm × 1.6mm SOT563 封装
●与TLV62585引脚对引脚兼容
应用:
●多功能打印机
●机顶盒
●电视应用
●IP 网络摄像机
●无线路由器、固态硬盘
●电池供电应用
●通用负载点电源
参数:
输入电压 (最小值) (V):2.5
输入电压 (最大值) (V):5.5
输出电压 (Min) (V):0.6
输出电压 (最大值) (V):5.5
输出 (最大) (A):1
Iq (典型值) (uA):20
开关频率 (Min) (kHz):2400
开关频率(最大)(kHz):2400
特征:使能、强制 PWM、输出放电、过流保护、电源良好、软启动固定、同步整流、UVLO 固定
工作温度范围(℃):-40 到 125
调节输出 (#):1
◆TPS62A01A 典型应用

◆TPS62A01A 功能框图

