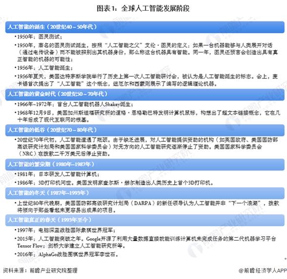
人工智能诞生于20世纪50年代中期,1956年被确立为一门学科,至今经历过经费枯竭的两个寒冬(1974-1980年、1987-1993年),也经历过两个大发展的春天(1956-1974年、1993-2005年)。从2006年开始,人工智能进入了加速发展的新阶段,并行计算能力、大数据和先进算法,使当前人工智能加速发展;同时,近年来人工智能的研究越来越受到产业界的重视,产业界对AI的投资和收购如火如荼。

全球的人工智能仍处于感知智能的发展阶段
按照人工智能的发展程度,行业一般将其分为计算智能、感知智能和认知智能三个层次。其中,计算智能阶段指机器能够像人类一样进行计算,诸如神经网络和遗传算法的出现,使得机器能够更高效、快速处理海量的数据;感知智能阶段指机器能听懂我们的语言、看懂世界万物,语音和视觉识别就属于这一范畴,这些技术能够更好的辅助人类高效完成任务;认知智能阶段指,在这一阶段,机器将能够主动思考并采取行动,实现全面辅助甚至替代人类工作。
目前,全球的人工智能仍处于感知智能的发展阶段。

预计到2030年全球人工智能市场规模将达到15.7万亿美元
普华永道数据预测,受到下游需求倒逼和上游技术成型推动的双重动因,2020年全球人工智能市场规模将达到2万亿美元,预计未来几年市场将继续保持高速增长,到2030年全球市场规模将达到15.7万亿美元的规模,约合人民币104万亿元。

北美、亚洲和欧洲是全球人工智能发展迅速的地区,人工智能活跃企业超千家
近年来,人工智能在北美洲、亚洲、欧洲地区发展愈演愈烈。北美、亚洲和欧洲是全球人工智能发展最为迅速的地区。截止2019年底,北美地区共有2472家人工智能活跃企业,超级独角兽企业78家;亚洲地区活跃人工智能企业1667家,超级独角兽企业8家;欧洲地区活跃人工智能企业1149家,超级独角兽企业8家。

注:超级独角兽指的是估值超过100亿美元的企业。
全球人工智能企业竞争以科技巨头为主,其中美国人工智能企业占据市场较大份额
科技巨头是行业内最重要的力量,具备数据、技术、资本等优势,结合自主研发和兼并收购共同发力,将在AI领域进行全方位跨层次布局,引领行业发展。其中,具有综合数据优势的互联网企业如Google、百度等,全面布局人工智能行业。
基于场景的互联网企业如Facebook、苹果、亚马逊、阿里巴巴、腾讯等,将人工智能与自身业务深度结合,不断提升产品功能和用户体验;传统科技巨头企业,如IBM、微软等,面向企业级用户搭建智能平台系统。

但总体来看,美国人工智能企业占据市场较大份额,美国巨头呈现全产业布局的特征,而中国巨头主要集中在应用层,技术层近年来有所突破。
