SAS Institute研究所,1976年成立,总部位于美国北卡罗来纳州卡瑞市。全球最大的商业分析软件和解决方案提供商,全球最大的私有软件公司。截止2020年底,全球用户超过43000家,累计超过84000家,客户包括2020年《财富》全球500强名单前100家公司中的91%,客户遍布全球149个国家,在59个国家和地区拥有超过1.4万名员工。2020年,SAS全球市场销售收入达到30亿美元,持续盈利45年。
SAS是全球唯一一家将领先的数据整合技术、智能存储、分析方法论和商业智能应用完全集成在一个全面的企业智能平台的厂商。SAS 提供高性能分析、人工智能 (AI)、商业智能和分析、云分析、客户智能、欺诈和安全智能、个人数据保护、风险管理、中小型企业和供应链智能等解决方案及工具。SAS也提供了云端部署方案。
SAS业务领域遍及多个行业,包括汽车、银行、通信、教育、金融服务、政府、健康保险、医疗保健提供商、酒店和娱乐、保险、生命科学、制造、媒体、石油和天然气、零售和公用事业、互联网、制药等各个行业。SAS 在美洲、欧洲、中东、非洲 (EMEA) 和亚太地区开展业务。
SAS通过直销或分销模式向客户销售软件及解决方案,以软件租用方式按年向客户收取费用。SAS头部客户产品复购率在95%以上。
客户通过使用SAS的商业智能软件,能够从海量的数据中,挖掘出不易认知的各种联系和模式,从而卓有成效地提升了企业对客户消费行为、市场竞争、战略管理、财务控制和公共管理的认知。帮助企业从运行数据中获得商业规律和结论。
SAS是全球高性能分析与预测软件市场第一、占据全球高性能分析与预测软件市场份额高达27.9% (IDC 2020),并一直是IDC自1997年开始追踪该市场以来的第一名;全球人工智能软件平台第三大公司(IDC 2020),仅次于IBM和微软;唯一一家被评为Garter数据科学和机器学习平台魔力象限领导者的供应商;SAS在全球连续多年拿到最佳雇主荣誉。SAS被称之为世界500强背后的分析和管理大师。
一、SAS的技术和产品
SAS是全球唯一一家将领先的数据整合技术、智能存储、分析方法论和商业智能应用完全集成在一个全面的企业智能平台的厂商。
SAS拥有一整套软件平台以及230多种软件产品,从技术逻辑上主要分为五大类:底层的SAS Foundation,提供了诸如分布式数据管理、跨多数库源访问、数据可视化、数据挖掘和高性能分析建模等核心数据处理功能;SAS分析服务器层,包括了OLAP服务器、存储过程服务器等数据服务器功能;SAS基础服务层,提供了基于Java的中间件;SAS应用服务层,为客户端提供面向业务的查询和报表服务;SAS客户端服务则是一套基于Web的桌面界面。
研发人员约占SAS员工总数量的25%,SAS多年来研发投入占总营业收入的比例都在22~27%,是同行的2~3倍。坚持在研发上进行高比例投资,这是SAS引领分析创新、保持核心市场领先地位的诀窍。
目前SAS商用套件9.4版本推出了面向不同技术需求的独立软件,以及一整套技术开发环境。2020年SAS Viya全面云原生化形成最新的SAS Viya 4,代表了SAS的发展方向。
SAS 提供高性能分析、人工智能 (AI) 、商业智能和分析、云分析、客户智能、欺诈和安全智能、个人数据保护、风险管理、中小型企业和供应链智能等解决方案和工具。
SAS已经成为众多分析领域的领导者:人工智能、机器学习、数据科学、先进和预测分析管理、数据质量、数据集成决策、实时营销、多渠道营销、客户分析、欺诈侦查和反洗钱、零售分析。2020年,分析机构在超过40份报告中认定SAS是行业领导者。SAS是唯一一家被评为Garter数据科学和机器学习平台魔力象限领导者的供应商。
在垂直行业方面,SAS在众多行业推出了应用解决方案,包括汽车、银行、通信、教育、金融服务、政府、健康保险、医疗保健提供商、酒店和娱乐、保险、生命科学、制造、媒体、石油和天然气、零售和公用事业、互联网、制药等各个行业。在每个行业还有更多细分产品,例如SAS银行业解决方案就包括营销与客户体验、风险与合规、欺诈与金融犯罪、分析、数据管理等20余种细分方案。SAS 在美洲、欧洲、中东、非洲 (EMEA) 和亚太地区开展业务。
图-SAS Viya结构
未来几年,SAS将全面基于Kubernetes的云原生分布式计算架构,拓宽SAS分析能力,SAS公司正在将自己再造成为云原生数据分析之王。
二、SAS全球市场表现
1、SAS全球市场总销售收入分析
2020年度,SAS全球市场总销售收入达到30亿美元,比上年下降3.2%。自1976年至2018年,SAS以其独特的持续创新和以客户为中心的服务承诺连续42年实现销售收入和利润的持续增长,即使在金融危机爆发的2008-2009年恶劣的经济形势下,SAS全球收入达22.6亿美元,比2007年的21.5亿美元增加了5.1%。2019-2020年SAS销售收入略有下降,但利润仍保持增长。2021年上半年SAS实现了8.4%的营收增长。
2020年,SAS销售收入受分析、人工智能、云、金融服务、诈骗管理、物联网、风险管理等的积极影响。
图-2006-2020年SAS全球市场总销售收入(亿美元)及增长率
数据来源:SAS年报
2、SAS销售收入的应用行业构成
SAS是全球最大的商业分析软件和解决方案提供商,全球最大的私有软件公司。被称为世界500强背后的分析和管理大师,业务领域遍及众多行业,SAS在重点应用行业对开发了对应的解决方案或工具。SAS头部客户产品复购率在95%以上。
银行、政府、保险、服务长期以来一直是SAS最大的应用行业。2020年,世界财富500强中前100名有91%是SAS的客户。2020年,SAS销售收入达到30亿美元,其中:银行贡献9亿美元占30%,政府贡献5.1亿美元占17%,保险贡献3.3亿美元占11%,服务贡献3亿美元占10%;生命科学在2020年发展迅速贡献2.4亿美元占8%,通讯贡献1.5亿美元占5%,医疗健康贡献1.5亿美元占5%,零售贡献1.2亿美元占4%,教育贡献0.6亿美元占2%,资本贡献0.6亿美元占2%。
在中国,SAS也是绝大多数头部银行的合作伙伴,中国业务增长主要集中在银行业、保险业、政府业等行业,包括IFRS17、风险管理等领域。
图表 4-2020年SAS销售收入来源的应用行业结构图
数据来源:SAS年报2020
与2016年相比,SAS行业收入结构变化如下:
行业收入占比前三名仍然是银行、政府、保险,但与2016年相比,2020年这三个行业的占比都有所上升,收入有向这三个行业集中的趋势。
收入占比下降较为明显的是服务业、制造业、能源与公用事业,尤以制造业下降最为明显。
图-2016与2020年SAS销售收入来源的应用行业结构对比
数据来源:SAS年报
图表-SAS在全球重点应用领域的卓越表现
3、SAS全球销售收入的区域分布
美国是SAS最重要的市场,2020年,美国市场销售收入占SAS全球收入的50%,达到15亿美元,美国市场收入连续5年以来都占总收入的50%左右。其次是欧洲中东非洲市场占36%,达到10.8亿美元。亚洲市场占14%,达到4.2亿美元。SAS在大中华区整体业绩增长速度在整个亚太区位列第一,但亚洲市场占比并未因中国经济的崛起而出现明显的变化。
图-2020年SAS销售收入的区域分布
数据来源:SAS年报,2020
三、SAS中国市场表现
1989年SAS开始进入中国市场,2006年在北京正式成立赛仕软件(北京)有限公司,SAS大中华区总部位于北京,并在上海、广州、深圳、贵阳、无锡、南京、香港、台北等地设有分支机构,还在北京设立了研发中心和用户服务支持中心。SAS在华业务覆盖商业智能和分析软件及解决方案、智能领域专业咨询服务、基于SAS解决方案的专业培训和技术支持等。SAS中国的业务主要集中在金融(银行、保险)、电信、政府、教育、医疗等行业。SAS正以在中国各地建设大数据或人工智能创新中心、举办高校数据分析竞赛、实行高校认证项目等方式开拓和培育市场。
据赛迪CCID调查,SAS在中国的客户超过370家,2020年SAS中国市场主体的销售收入2.7亿元人民币,增幅远超SAS全球市场。2020年,SAS中国区收入占全球市场总收入的1.4%,占亚洲市场收入的10%。根据IDC《2020年下半年中国商业智能软件市场数据跟踪报告》,在报告发布的“2020年中国商业智能软件市场厂商表现”中,SAS软件以4.3%的市场占有率位列第六,按此推算,2020年SAS在中国商业智能软件市场的收入约1.6亿元人民币。
据赛迪CCID分析,在中国,SAS也是绝大多数头部银行的合作伙伴,中国市场业务增长主要集中在银行业(占比56.6%)、保险业(占比18.0%)、制造(占比8.2%)、教育(占比5.7%)等行业。与SAS全球市场客户的行业分布相比,中国市场缺少公共事业如能源电力等、缺少零售行业客户。
据赛迪CCID分析,北京、上海、广东是我国银行、保险、基金的总部所在地,因此SAS的客户大部分集中在这三地,尤以北京为主要,其中北京占比36.1%,广东占比14.8%,上海占比13.9%,江苏占比6.6%。
四、SAS的国产替代趋势分析
1、“数字化+国产化”加速推进软件国产替代
近年,随着中美在科技领域的摩擦日益加深,加之新冠疫情带来的各国对全球供应链安全的重新思考,软件国产替代正在加速推进。
欧美是软件的起源地,在工业设计、生产控制、商业智能等核心基础领域,国外软件巨头几乎完全垄断了中国市场。中国工业化和商业化进程中积累的基础数据和应用数据不仅无法得到合理利用,反而还会造成关键数据的向外流失。如果中国仍然严重依赖于国外软件,那么在软件订阅模式的兴起之下,各类生产和商业进程将更易受阻。因此,打破国外垄断、突破“卡脖子”技术,实现基础软件和高端应用软件的自主可控将是当前中国软件业升级的首要任务。
2021年末,工信部一连发布五个有关“十四五”时期的发展规划,涵盖智能制造、两化融合、软件、大数据产业及数字经济,既点明了软件将在数字经济中发挥更为重要的作用,也折射出在“十四五”时期中国软件升级和国产化的方向。软件升级将促进数字经济与实体经济的融合,成为中国数字经济由虚向实的关键。开发适配于工业生产的软件,则是一种对传统资源及数据资源的高效整合,以数据的高乘数效应赋能生产,大幅提升制造业的生产效率。然而,长期以来中国的IT支出凸显“重硬轻软”问题,对软件领域的投资相对不足,软件市场价格长期受抑制。《“十四五”软件和信息技术服务业发展规划》强调要支撑软件价值提升,充分释放“软件定义”创新活力。这有望扭转软件价值长期失衡的局面,促使软件企业获得其应有的价值回报。《“十四五”大数据产业发展规划》强调要在数据分析服务环节,着重推动多模数据管理、大数据分析与治理等系统的研发和应用。《“十四五”智能制造发展规划》指出:要提高工业软件技术水平和显著提升市场竞争力,国内市场满足率超过50%。《“十四五”数字经济发展规划》提出:增强关键技术创新能力,补齐关键技术短板,集中突破……关键软件、人工智能、核心算法与框架等领域的关键核心技术。
国产替代的目标在于全面实现以操作系统、芯片、数据库、基础软件、应用软件等为核心的国产自主安全平台。软件国产替代可分为两部分:
1)基础软件:主要指操作系统、数据库、中间件,随着基础软件技术逐渐成熟,国内厂商积极抢占国外巨头市场份额;
2)应用软件:主要指为不同行业领域用户需求而提供的工业软件或管理软件,比如 ERP 领域、工业设计与制造领域、大数据领域、金融行业、电力行业、政务应用等,目前国产化替代逐渐从基础软件向高端软件渗透,从常规应用软件向垂直应用软件渗透。
经营管理类软件( ERP/SCM/CRM/BI/BA/DM/DA /AI等)是应用软件的重要分支,SAS属于经营管理软件中的BI/BA/DM/DA /AI等的范畴。经营管理类软件侧重于工业企业的全生命周期的运营管理。在经济增速换挡、数据成为重要生产要素的背景下,IT 从传统的业务支撑系统,向生产系统演进,地位不断提高。而管理软件从企业内部的效率提升工具,走向覆盖企业上下游的使能平台,其外延和功能不断丰富。中国本土管理运营类工业软件已经出现代表厂商,在中低端市场占有率高,诸如金蝶、用友网络等,这些代表厂商已经具备较大规模和实力。但国内大型企业的系统多被 SAP 、IBM、Oracle、EMC、Microsoft、SAS等占据,外资高端管理软件占国内高端管理软件的市场份额约50%。
中美贸易摩擦动作不断,在高度不确定的贸易背景下,我国特殊行业、高科技行业、大型国企均有信息保密需求,管理软件自主可控国产化是必由之路。为加快推进国产自主可控替代计划,构建安全可控的信息技术体系,软件国产化替代将从党政机关开始向重要行业陆续拓展:
国家 “2+8” 安全可控体系不断上升为国家意志。“2”指党政两大领域,“8”指金融、电力、石油、电信、交通、航空航天、医院、教育等涉及国计民生的重大行业。党政领域是国家最先重点发力的市场,有望实现从基础硬件到基础软件再到应用软件的全面替代,然后向重要行业陆续拓展,逐层渗透。赛迪CCID认为,在2020-2022年国家安全可控体系推广最重要的三年,中国IT产业从基础硬件、基础软件、行业应用软件有望迎来国产替代潮。
图-中国信息技术应用创新产业产业“2+8”安全可控体系渗透率
资料来源:赛迪CCIDnet
2、SAS软件国产替代趋势分析
(1)SAS国产替代的难度
赛迪CCID认为,SAS的国产替代难度主要表现在:
1)SAS在银行、保险、公共事业等众多领域的全球市场份额高,是众多分析领域的全球领导者,应用非常广泛;在众多应用者心目中,SAS就是数据统计分析的标准软件。其核心技术和应用技术持续更新,已经深入到了客户的业务流程之中。由国内单一公司全面替代SAS,在技术层面有一定难度。
2)SAS是一家专注“分析”45年的老牌公司,从全球企业用户的数据分析中吸取了实践经验和算法,并在与数万级最终客户持续迭代的过程中改进和实现,其在行业应用中积累的丰富数据和业务经验鲜有匹敌者。而在算法和模型愈加自动化的今天,这些宝贵的行业知识积累显然比技术更难复制,并非国产软件短期内可以取代。
3)银行、保险等客户把业务的连续性、客户资金安全作为工作的重中之重,为了系统的可用、可靠和安全,往往趋向采用成熟稳定的技术。
我们也可根据下图中国海关总署的“政府采购单一来源进口软件SAS产品专家论证意见”佐证SAS的替代难度。
图-中国海关总署“政府采购单一来源进口软件SAS产品专家论证意见”
资料来源:中国政府采购网
(2)SAS的国产替代途径及替代现状
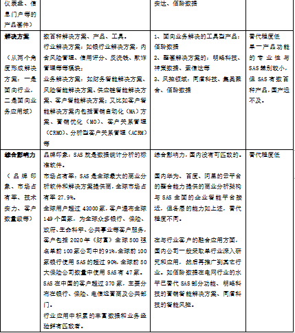
为了能更加准确地理解SAS及国产替代程度,赛迪CCID按SAS产品体系分析如下:SAS产品主要面向企业级数据分析挖掘,其产品体系大致分为五个层级:基础产品、数据层、分析层、应用层、解决方案、综合影响力。
图-SAS软件产品体系及国产替代程度
资料来源:赛迪CCIDnet
由赛迪CCID提供的分析表可以看出:由国内单一公司全面替代SAS,在技术层面有一定难度,但随着软件开发技术架构的演变,可由多家拆解开发、依托中台技术云化实现SAS功能。如下图所示:软件开发技术架构从单机时代发展到如今的分布式时代、云化时代,软件定义“一切”,软件业云化、平台化、中台技术、服务化发展趋势凸显,软件产品和服务向基于云计算方向发展。
图-大型软件开发技术架构的演变
资料来源:赛迪CCIDnet
“软件定义”正驱动互联网、大数据、人工智能等新兴领域快速发展,在大数据领域,从数据收集、数据处理、分析挖掘、数据存储、数据可视化到数据流通等都是基于软件定义的平台实现;在人工智能领域,深度学习算法、开源框架、图像识别、语音识别等技术,均基于软件定义平台。在BI逐步转向AI的过程中,复杂的商业流程经算法重构,过去要把数据拿到SAS平台先分析,一层一层地把数据提出来搭建。但现在通过平台的分布式技术(HTAP等)、云计算SAAS等,以合作伙伴提供的产品与能力替代和实现。
从软件功能角度,SAS核心面向数据分析挖掘,逐步扩展到数据整合、数据管理、业务应用、报表展现,形成覆盖企业分析体系、商业智能全环节的产品体系,并基于其强大的分析挖掘能力形成面向行业、业务领域的解决方案。从数据整合、数据管理到分析挖掘、报表展现,国内都有相应的产品或解决方案,如蚂蚁集团的OceanBase、华为的GaussDB、四方伟业的SDC Hadoop、明略科技、佰聆数据、星环科技等。在部分功能领域也有开源或免费的产品(如基础环境Python、R,分析挖掘软件Orange、Weka)。在部分应用行业、应用领域,国产软件或解决方案已经替代或正在替代SAS,比如电力行业的用户侧分析挖掘,佰聆数据已在多个电力客户里替代SAS成为分析挖掘软件及解决方案提供商。
3、SAS国产替代实例-南方电网SAS应用与替换
(1)南方电网
中国南方电网公司是中央管理的国有重要骨干企业。公司负责投资、建设和经营管理南方区域电网,参与投资、建设和经营相关的跨区域输变电和联网工程,为广东、广西、云南、贵州、海南五省区和港澳地区提供电力供应服务保障;从事电力购销业务,负责电力交易与调度等业务。南方电网覆盖五省区,并与香港、澳门地区以及东南亚国家的电网相联,供电面积100万平方公里。供电人口2.54亿人,供电客户9670万户。2020年全网统调最高负荷1.998亿千瓦。
(2)南方电网SAS部署情况
南方电网的数据管理实践不是最近才开始的,最早可以追溯到2010年。南方电网基本完成了经营管理信息化、决策支持智能化等信息化建设。南方电网的数据资产覆盖到营销、资产、生产等核心业务系统数据及企业外部数据,数据类型覆盖了结构化、非结构化数据及实时流数据,存在对数据的实时性处理速度快的数据应用需求场景,具备大数据5V特征,即大体量(Volume)、多样性(Variety)、时效性(Velocity)、准确性(Veracity)、大价值(Value)的特征。南方电网认识到大数据能够服务于经营管理、生产运行、科研和社会服务,为公司创造巨大价值。
南方电网的数据管理实践可以分为四个阶段:第一阶段是早期标准化阶段,主要完成标准化的工作,包括一期模型的设计。2011年到2015年是第二阶段,也是“十二五”的信息化大建设期,在这个阶段建立了全网统一的企业级信息企业系统,实现了数据与系统的结合。第三个阶段是“十三五”的初期,开始在系统的应用过程中实施局部式的数据治理。从2017年到现在是的第四阶段,是整个体系化的数据治理及数据创新应用阶段。到了2021年,南方电网发布《南方电网公司“十四五”大数据发展专项规划》,提出:布局数字电网、数字企业、数字产业和数字服务的大数据应用体系,科学规划数据应用和数据资产管理体系、数据安全防护体系的发展方向。
据赛迪CCID调查了解,2010年左右,南方电网大规模引进SAS产品,包括从SAS元数据管理(Metadata Management)、数据整合(Enterprise Data Integration+LSF)、数据仓库(SPDS)、数据质量管理(DataFlux)、数据分析挖掘(EM)、BI报表(EBI)等覆盖企业级数据分析体系的全套SAS产品,并且覆盖全部管制类业务公司。
在实施过程中,发现SAS分析挖掘算法不适应产品与电网业务的数据质量、时效性等电网复杂的业务特性,且SAS应用人才确严重缺乏。2012年左右,南方电网放弃续约的SAS产品套件的大部分功能,在全网范围部署的基本仅保留元数据管理的一小部分(Metadata Bridge)、数据整合(EDI+LSF,通常称为SAS ETL)。
2014年,南方电网部分省公司放弃续约用于基于客户细分的电费风险防控、停电敏感度等场景的数据分析挖掘产品(EG+EM)。
2015-2016年,南方电网放弃了SAS ETL的续约。至此,SAS系统全面退出了南方电网。
(3)南方电网寻找SAS的替代方案
据赛迪CCID调查了解,2014年,南方电网及各省公司放弃了SAS的绝大部分产品,但是SAS给予了南方电网全新的数据分析挖掘思想及大数据应用方向,南方电网对大数据分析、挖掘以及面向用电客户的数字化、智能化管理和营销诉求从未终止。南方电网开始寻求社会资源替代SAS系统,继续自身的大数据发展,率先从南方电网广东电网公司取得突破。
广东电网通过与省内企业佰聆数据股份有限公司合作,通过使用R语言替代SAS语言开发相关模型与服务(如电费风险防控、停电敏感度模型等)。R语言相对SAS语言,更加开放、在中国技术生态更加友好,替代后相关分析模块的数据与质量都有了相应的提升,客户利用数据分析挖掘支撑业务开展的场景开始增加(如基于电费风险等级进行差异化防控)。在双方的共同合作开发之下,广东电网并未因放弃需要SAS数据分析挖掘产品(EG+EM)而中断基于客户细分的电费风险防控、停电敏感度等应用,反而因此在大数据应用方面走在了南方电网各省公司的前列。由于成功替代了SAS的部分功能,弥补了因广东电网放弃使用SAS产生的技术空白,佰聆数据公司也因此有机会在南方电网其它省公司获得应用机会。
2015年,为了进一步挖掘电力数据背后的价值并更好地利用大数据促进电网发展,广东电网公司在信息中心成立了数据应用部。广东电网公司与佰聆数据深度合作,利用数据驱动的分析方法和知识发现方法,广东电网公司进行了多种大数据应用。如针对全方位客户服务,开展了全省居民和非居民客户的细分、客户服务渠道分析、95598话务量预测及排班优化等主题建设。针对资产全生命周期管理,开展了资产信息360全景展示、工程造价分析、省市县三级的物资需求预测等主题建设。针对安全生产管理业务,开展了设备分析、缺陷分析和生产管理看板等。针对短期经济及行业趋势进行预测,开展了基于大数据的电力景气指数等。2016年10月,广东电网公司发布了《电力大数据应用能力发展规划》,提出了数据管理能力建设初步建成、全面推进、深化应用的三个阶段,目标是逐步实现从满足地市局的数据分析需求到省级大数据应用,直至最终为社会提供增值服务,实现电力数据资产变现,完成数据管理能力和业务能力的提升,具备省级电网企业提供全方位支撑的能力,真正实现为公司创造新的价值增长点。
在南方电网替代SAS的过程中,佰聆数据扮演了重要的角色。由于SAS相关分析挖掘工具只支持基于SAS语言开发的模型,基于R语言开发的模型并没有统一的工具将相应的成果管理与应用起来,2016年佰聆数据开发的标签库(后发展为聆鉴产品)、数据探索DE(后发展为聆析产品)产品开始进入南方电网各个省市公司。其中标签库产品主要实现相应的分析挖掘模型的成果管理与应用,替代了SAS部分模型管理与应用的能力,如:电费风险防控模型。南方电网基于标签库至今实现了数十个基于分析挖掘模型及标签的业务应用主题,基于佰聆产品的解决方案在2017年获得“2017广州供电局首届数据应用创意节”创意大赛一等奖”。DE主要实现了对电力数据的深度挖掘分析,部分替代了SAS可视化展现与分析能力,替代后的效果是DE在2016年获得广东电网“中国南方电网广东电网公司科技进步二等奖”,客户的深度分析能力得到明显的提升。
2018年,随着AI技术的兴起,python语言获得广泛应用,佰聆数据的产品也不断适应电力行业数据分析挖掘的特性,持续升级。
随后,佰聆数据深挖和拓宽电力行业大数据应用,在电力能源领域,佰聆数据围绕能源电力领域的数字化运营建设需求,以电力业务为导向,结合公司的数字化运营产品,以及先进的数据挖掘分析技术服务,在国家电网公司、南方电网公司的总部大数据单位以及各省级电力公司开展相关的大数据创新应用建设,包括如:标签运营、电力价值评级、产品精准营销、服务风险防控、设备运行监控等大数据产品和服务。业务应用覆盖电力的营销、运检、电动汽车、综合能源等业务场景,助力电力企业开展用电客户超细分、设备画像、95598精细化客户服务、项目资产管理等。
在赛迪CCID的调研中发现,佰聆数据获得了众多电力客户的高度认可,在电力能源的大数据分析应用领域取得了品牌知名度和领先优势,尤其是佰聆数据的“大数据标签”,在电力领域提到“大数据标签”就特指“佰聆数据”,佰聆数据是大数据标签在电力领域的首创者和广泛应用者。
从软件产品和部署模式上,为了满足电网客户数字化转型需求、提升电网客户需求与佰聆大数据技术的适配性,避免数字场景的真空化,佰聆在工作中认识到单纯的To B思维可能无法满足当下的发展环境,由于软件工程师与市场需求往往会存在脱节,软件开发更需要灵活运用To C思维来与现实情形对接,“使用者即开发者”模式或将成为解决最后一公里问题的良药。为此,佰聆不仅仅是把软件部署到电网客户,更重要的是把软件工程师也部署到电网客户端,真正做到了开发、使用、反馈的落地,并能与客户一起创造出更多的应用场景。赛迪CCID认为,佰聆数据的业务模式为我国大数据分析应用公司开创了新模式,为国产软件替代开辟出一条值得借鉴的道路。
但赛迪CCID认为,SAS凭借其面向企业级的、强大的分析挖掘能力,丰富的行业、业务积累构成的规则库,所形成在部分行业(如银行、保险)、部分领域(如欺诈检测、信用评分)的产品体系及解决方案,国产软件或解决方案还远远落后于SAS软件及解决方案。从构建应用场景并提供可靠的解决方案角度,国产替代还有更长的路要走,但这才是国产软件升级的重要方向。软件升级需要提升市场需求与技术支持的适配性,满足企业数字化转型需求,打通“最后一公里”,避免数字场景的真空化。
