【通信产业网讯】为加强和规范对无线电频率使用和在用无线电台(站)的监督检查,保障无线电台(站)的正常工作,维护空中电波秩序,保障电磁空间安全,根据《中华人民共和国行政许可法》《中华人民共和国无线电管理条例》等法律、法规及有关规章,工业和信息化部近日印发《无线电频率使用和在用无线电台(站)监督检查暂行办法》。办法分为总则、检查内容和要求、检查的组织实施、监督管理、法律责任、附则等六章共33条。
无线电频率使用和在用无线电台(站)监督检查暂行办法
第一章 总则
第一条为加强和规范对无线电频率使用和在用无线电台(站)的监督检查,保障无线电台(站)的正常工作,维护空中电波秩序,保障电磁空间安全,根据《中华人民共和国行政许可法》《中华人民共和国无线电管理条例》等法律、法规及有关规章,制定本办法。
第二条国家无线电管理机构和省、自治区、直辖市无线电管理机构及其派出机构(以下统称无线电管理机构)对管辖区域内使用且应当取得许可的无线电频率和在用无线电台(站)实施的监督检查适用本办法。
第三条国家无线电管理机构负责组织、指导省、自治区、直辖市无线电管理机构开展无线电频率使用和在用无线电台(站)监督检查工作,并定期对各地开展的监督检查工作进行考核评价。
第四条省、自治区、直辖市无线电管理机构依据职责或根据国家无线电管理机构要求,对本行政区域内的无线电频率使用和在用无线电台(站)进行检查。
第五条国家无线电监测中心和省、自治区、直辖市无线电监测站作为无线电管理技术机构,依据职责承担无线电频率使用和在用无线电台(站)监督检查中的监测、检测等技术工作。
第六条开展无线电频率使用和在用无线电台(站)监督
检查工作应当遵循依法实施、确保安全、分类管理、公正公开的原则。
第七条无线电管理机构开展无线电频率使用和在用无线电台(站)监督检查的方式分为日常检查和重点检查。
第二章 检查内容和要求
第八条无线电管理机构对无线电频率使用的检查应当
包括以下内容:
(一)是否取得无线电频率使用许可证或无线电频率使用批准文件;
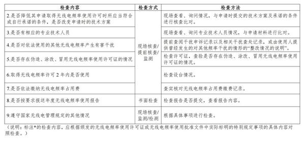
(二)是否按照无线电频率使用许可证或无线电频率使用批准文件载明的使用频率、使用地域、业务用途、使用期限、使用率要求等事项以及特别规定事项使用无线电频率;
(三)是否降低其申请取得无线电频率使用许可时应当符合或自行承诺的条件,是否改变申请时的技术方案;
(四)是否有相应的专业技术人员;
(五)是否对依法使用的其他无线电频率产生有害干扰;
(六)是否存在伪造、涂改、冒用无线电频率使用许可证的情况;
(七)取得无线电频率许可2年内是否使用;
(八)是否依法缴纳无线电频率占用费;
(九)是否按要求报送年度无线电频率使用报告;
(十)遵守国家无线电管理规定的其他情况。
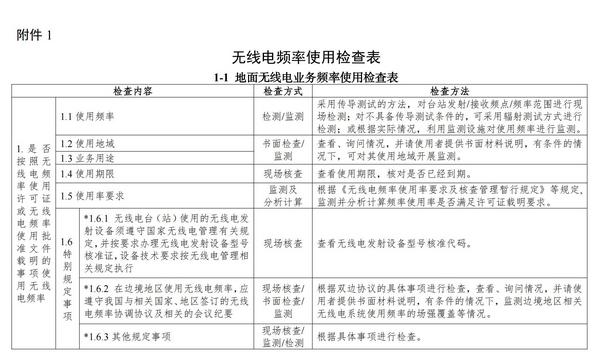
地面无线电业务频率使用、卫星无线电频率使用和卫星通信网无线电频率使用的检查内容参见附件1。
第九条无线电管理机构对在用无线电台(站)的检查应当包括以下内容:
(一)是否取得无线电台执照;
(二)是否按照无线电台执照载明的事项以及特别规定事项使用无线电台(站);
(三)是否降低其申请取得无线电台执照时应当符合或自行承诺的条件,是否改变申请时的技术方案;
(四)是否有熟悉无线电管理规定、具备相关业务技能的人员;
(五)是否对依法使用的其他无线电台(站)产生有害干扰;
(六)是否故意收发无线电台执照许可事项之外的无线电信号;
(七)是否擅自编制、使用无线电台识别码;
(八)是否对地面无线电业务台(站)和卫星地球站进行定期维护,保证其性能指标符合国家标准和国家无线电管理的有关规定;
(九)是否依法缴纳无线电频率占用费;
(十)遵守国家无线电管理规定的其他情况。
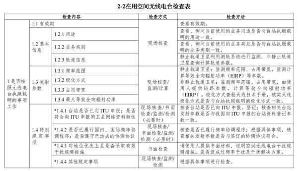
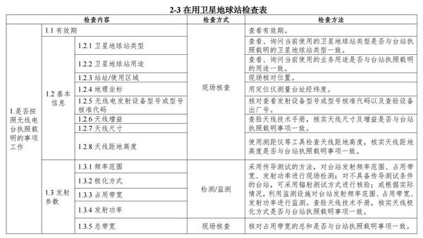
地面无线电业务台(站)、空间无线电台和卫星地球站的检查内容参见附件2。
第十条无线电管理机构应结合监管实际开展日常检
查,根据无线电台(站)的业务功能定位、对其他无线电业务的影响程度以及电磁环境保护要求等不同情况,对在用无线电台(站)实施分类检查,检查频次和比例参见附件3。
第十一条无线电管理机构对涉及上级机关交办、群众举报、干扰投诉、无线电监测发现或者其他部门移送案件线
索等事项应当及时开展重点检查。
第十二条在日常检查及重点检查中发现检查对象存在以下问题的,无线电管理机构应当在后续日常检查中增加检查频次:
(一)未按要求报送上一年度无线电频率使用报告,或者报告真实性存在问题的;
(二)未对在用无线电台(站)进行定期维护,导致其性能指标不符合国家标准和国家无线电管理有关规定的;
(三)违反无线电管理相关法律、法规及规章,被责令改正或予以行政处罚的。
第三章 检查的组织实施
第十三条无线电管理机构应当制定年度无线电频率使用和在用无线电台(站)检查计划。检查计划应当包括检查的依据、事项、范围、方式、时间等内容。
第十四条无线电管理机构开展检查时,应当由无线电管理机构的工作人员依据职责实施,过程中需要开展无线电监测、检测的,无线电管理技术机构应当根据工作要求选派相关技术人员协助。
第十五条无线电管理机构可以采用书面检查、现场或提前核查、监测、检测等方式开展检查工作。
第十六条开展检查时,检查人员应当向检查对象告知检查目的、检查内容、检查程序和工作纪律要求。
第十七条检查对象应当配合检查人员开展检查工作,如实回答相关询问,提供相关文件、记录和自查报告、前次检查结果及整改情况(如有)等有关资料,指派人员协助做好检查工作,提供系统连接及供电等必要条件和场地。
第十八条基础电信运营企业应当带头模范遵守国家无线电管理机构的有关规定,定期开展自查并按要求向作出许可决定的无线电管理机构报送无线电频率使用情况;应当配合省、自治区、直辖市无线电管理机构建立公众移动通信基站数据电子交互机制,提供数据接口并确保基站数据完整准确。
第十九条检查过程中开展监测、检测的,无线电管理技术机构应当按照无线电管理机构的任务要求,对相关技术参数实施监测、检测,出具监测、检测报告。
第二十条无线电管理机构应当将行政执法文书作为基本记录形式,合法规范、客观全面、及时准确、简明扼要记录检查全过程。对检查中容易引发争议的过程,根据实际情况进行音像记录,对直接涉及重大财产权益的现场活动和执法办案场所,应当进行全程音像记录。涉密场所不得使用具有无线通信功能的摄录设备。
第二十一条无线电管理机构应当按照有关档案管理规定对行政执法文书、音像记录等检查全过程记录资料进行归档保存,确保检查档案的完整性、准确性和系统性。
第四章 监督管理
第二十二条无线电管理机构原则上应当于检查工作完成后20个工作日内,将不涉及国家秘密、商业秘密的检查结果向社会公开或在一定范围内通报。
第二十三条无线电管理机构应当避免对检查对象重复检查。同一时期对同一检查对象实施多项检查的,原则上应当合并进行。除需进行重点检查和增加监管频次的情形外,对同一检查对象原则上一年内不再重复实施检查。
第二十四条无线电管理机构应当加强检查人员队伍建
设,对检查人员定期进行相关业务和技能的培训与考核。
第二十五条无线电管理机构应当配备满足检查工作需要的监测、检测、摄录、移动办公等设备和工具。
第二十六条检查人员在实施检查过程中,应当严格遵守有关法律法规和廉政纪律。
第二十七条检查人员应当遵守国家保密规定,保守国家秘密,且不得泄露检查对象的商业秘密、个人隐私信息等。
第五章 法律责任
第二十八条无线电管理机构开展检查过程中,发现未经许可擅自使用无线电频率,或者擅自设置、使用无线电台(站)等违法行为,应当依据《中华人民共和国无线电管理条例》和相关规定予以查处。
第二十九条检查对象故意隐瞒有关情况、提供虚假材料、拒绝提供反映其活动情况的真实材料或者阻挠、阻碍检查人员依法履行职责的,由无线电管理机构依据相关法律、法规及规章进行处罚;构成犯罪的,依法追究刑事责任。
第三十条检查人员未依法正确履行职责,造成不良后果或影响的,依据《中华人民共和国公职人员政务处分法》等法律法规给予处分;构成犯罪的,依法追究刑事责任。
第六章 附则
第三十一条对依法免予许可的无线电频率和无线电台(站),无线电管理机构可参照本办法实施监督检查。
第三十二条本办法由国家无线电管理机构负责解释。
第三十三条本办法自2022年5月1日起施行。















政策解读
近日,工业和信息化部发布了《无线电频率使用和在用无线电台(站)监督检查暂行办法》(以下简称《办法》),现就《办法》有关内容解读如下:
问:《办法》发布的背景是什么?
答:随着申请无线电频率使用许可和设置、使用无线电台(站)许可的需求不断上升,在用无线电台(站)数量日益庞大,电磁环境日益复杂,无线电干扰潜在风险不断增加,对无线电管理机构监管能力要求不断提升。依据《中华人民共和国无线电管理条例》(以下简称《条例》)第五十六条,无线电管理机构应当定期对无线电频率的使用情况和在用的无线电台(站)进行检查和检测,保障无线电台(站)的正常使用,维护正常的无线电波秩序。为落实《条例》规定,亟需制定行政规范性文件,明确细化检查方式、检查内容、检查程序、结果处理等方面内容。
同时,为贯彻落实《国务院关于加强和规范事中事后监管的指导意见》(国发〔2019〕18号),需对检查过程中的行政执法行为进行统一规范,推进依法行政,提高监管效能。为此研究制定了《办法》。
问:《办法》制定过程是怎样的?
答:为做好《办法》的研究起草工作,2020年,我部对部分省(区、市)无线电管理机构开展专题调研,就开展监督检查工作的职责划分、工作方法、工作程序、检查内容、检查结果处理及责任追究等方面进行了深入研究。在充分调查研究的基础上,我部组织起草了《办法》并向各省(区、市)无线电管理机构以及交通运输部海事局、中央军委电磁频谱管理委员会办公室、国家无线电监测中心、中国电信等44家单位征求了意见,并向社会公开征求了意见,广泛吸收采纳合理意见和建议。经我部部务会审议通过后,《办法》正式印发。
问:《办法》的适用范围是什么?
答:国家无线电管理机构和省、自治区、直辖市无线电管理机构及其派出机构(以下统称无线电管理机构)对管辖区域内使用且应当取得许可的无线电频率和在用无线电台(站)实施的监督检查适用本《办法》。
问:《办法》对职责分工是怎么规定的?
答:国家无线电管理机构负责组织、指导省、自治区、直辖市无线电管理机构开展无线电频率使用和在用无线电台(站)监督检查工作,并定期对各地开展的监督检查工作进行考核评价。
省、自治区、直辖市无线电管理机构依据职责或根据国家无线电管理机构要求,对本行政区域内的无线电频率使用和在用无线电台(站)进行检查。
问:监督检查形式有哪些?
答:检查形式分为日常检查和重点检查。无线电管理机构应结合监管实际开展日常检查,根据无线电台(站)的业务功能定位、对其他无线电业务的影响程度以及电磁环境保护要求等不同情况,对在用无线电台(站)实施分类检查。对涉及上级机关交办、群众举报、干扰投诉、无线电监测发现或者其他部门移送案件线索等事项应当及时开展重点检查。《办法》还规定,对于日常检查及重点检查中发现检查对象存在违法违规问题的,在后续日常检查中增加检查频次。
问:监督检查的具体内容是什么?
答:《办法》依据无线电管理法规规章,明确了对无线电频率和在用无线电台(站)的检查内容。一是对无线电频率使用情况的检查,分为地面无线电业务频率使用、卫星无线电频率使用、卫星通信网频率使用三类实施检查,检查内容主要包括无线电频率使用许可证(无线电频率使用许可批准文件)载明参数与实际发射参数一致性核验,使用行为是否规范等。二是对在用无线电台(站)的检查,分为地面无线电业务台站、空间无线电台、卫星地球站三类实施检查,检查内容主要包括无线电台(站)执照载明参数与实际发射参数一致性核验,使用行为是否规范等。
问:监督检查频次如何确定?
答:鉴于在用无线电台(站)基数巨大,且所涉及的无线电业务及电磁环境保护要求有所不同,统筹考虑监管需要和各地工作实际,《办法》明确采用分级分类方式开展检查。对广播电视发射台、雷达站、静止轨道空间无线电台、卫星测控(导航)站等无线电台(站)使用者的检查比例为10%,每年检查一次;对公众移动通信基站等无线电台(站)使用者的检查,分别抽取省(区、市)辖区内的基础电信运营商的1-2家分公司或子公司开展检查,每年检查一次;对除上述类别的其他在用无线电台(站)使用者的检查比例为3%,每年检查一次。对于检查台站的具体数量,各地无线电管理机构可根据监管情况自行确定。
问:监督检查的组织实施方面有哪些规定?
答:《办法》一是规定了无线电管理机构应当制定年度监督检查计划。二是明确了开展检查的方式,根据检查内容及被检查对象的业务特点,规定采用书面检查、现场或提前核查、监测、检测等方式开展监督检查工作。三是进一步加强和规范监督检查中的程序要求,规定检查人员应当向检查对象告知检查目的、检查内容、检查程序和工作纪律要求,按照要求对行政执法全过程进行记录,并按照有关档案管理规定对检查全过程记录资料进行归档保存。
问:《办法》有哪些监督管理要求?
答:为减轻行政相对人负担,《办法》要求应避免对检查对象重复检查。为确保无线电管理机构有效履职,要求无线电管理机构应当配备满足检查工作需要的监测、检测、摄录、移动办公等设备和工具。同时,要求检查人员严格遵守有关法律法规和廉政纪律,遵守国家保密规定,保守国家秘密,且不得泄露检查对象的商业秘密、个人隐私信息等。
问:对相关违法违规行为如何处置?
答:一是对检查过程中发现未经许可擅自使用无线电频率,或者擅自设置、使用无线电台(站)等违法行为,依据《中华人民共和国无线电管理条例》和相关规定予以查处。二是对检查对象故意隐瞒有关情况、提供虚假材料、拒绝提供反映其活动情况的真实材料或者阻挠、阻碍检查人员依法履行职责的,由无线电管理机构依据相关法律、法规及规章进行处罚;构成犯罪的,依法追究刑事责任。三是对检查人员未依法正确履行职责,造成不良后果或影响的,依据《中华人民共和国公职人员政务处分法》等法律法规给予处分;构成犯罪的,依法追究刑事责任。
