产品详情
描述:
TPS7A94 是一款超低噪声 (0.46 μV RMS )、低压差 (LDO) 稳压器,能够以仅 150 mV 的压差提供 1 A 电流。低压差与宽带宽误差AD7224KN放大器相结合,可在低工作裕量 (500 mV) 和高输出电流 (750 mA) 下实现非常高的 PSRR(1 kHz 时为 110 dB,1 MHz 时为 50 dB)。
该器件的输出可通过一个外部电阻在 0 V 至 5.5 V 范围内进行调节。凭借其宽输入电压范围,该器件支持低至 1.7 V 和高达 5.7 V 的操作。该器件包括可编程电流限制、可编程 PG 阈值和精密使能,从而可以更好地控制应用。
凭借其高精度基准和宽带宽拓扑,该器件可以轻松并联以实现更低的噪声和更高的电流。
该器件具有 1% 的输出电压精度(在线路、负载和温度范围内)和可降低浪涌电流的软启动功能,是为敏感模拟低压器件供电的绝佳选择。
特性:
●超低输出噪声:
○0.46 μV RMS(典型值,10 Hz 至 100 kHz)
●高电源纹波抑制 (PSRR):
○100 赫兹时为 102 dB
○1kHz 时为 110 dB
○10 kHz 时为 95 dB
○100 kHz 时为 78 dB
○1 MHz 时为 50 dB
●线路、负载和温度范围内的精度:1%
●低压差:1A 时为 150mV
●宽输入电压范围:1.7 V 至 5.7 V
●宽输出电压范围:0 V 至 5.5 V
●可并联以获得更低的噪声和更高的电流
●快速瞬态响应
●精密使能和 UVLO
●可编程电流限制
●可编程 PG 阈值
●可调启动浪涌控制
●开漏、电源正常 (PG) 输出
●封装:3.00-mm × 3.00-mm,10 引脚 WSON:
○JEDEC R θJA : 46.1°C/W
○EVM R θJA : 25.6°C/W
应用:
●宏远程无线电单元 (RRU)
●室外回程单元
●有源天线系统 mMIMO (AAS)
●超声波扫描仪
●实验室和现场仪器
●传感器、成像和雷达
参数:
输出选项:可调输出
输出 (最大) (A):1
输入电压 (最大值) (V):5.7
输入电压 (最小值) (V):1.7
输出电压 (最大值) (V):5.5
输出电压 (Min) (V):0
噪声 (uVrms):0.46
Iq (典型值) (mA):15
热阻 θJA (°C/W):46
负载电容 (Min) (μF):4.7
调节输出 (#):1
特征:可调电流限制、使能、折返过流保护、输出放电、电源良好、软启动
准确性 (%):1
PSRR @ 100 KHz (dB):78
压差 (Vdo) (Typ) (mV):150
工作温度范围(℃):-40 到 125
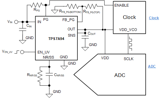
◆TPS7A94 典型应用电路

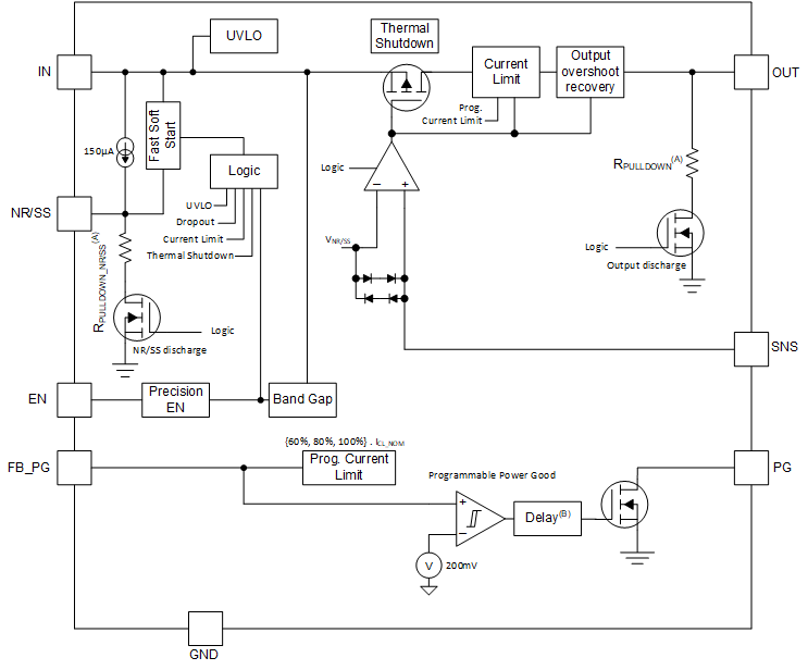
◆TPS7A94 功能框图

